loading

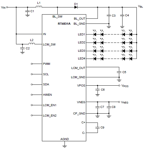
The RT4831A is an integrated four-channel backlight WLED driver with LCD bias supply for portable device. The backlight WLED driver supports up to 4P8S WLED configuration. Meanwhile, the driver maximum acceptable output voltage is 29V. Each channel current is controlled by the I2C interface and/or the external PWM input to achieve 11 bit LED current steps from 60μA to 30mA in exponential or linear mapping curves. The LCD bias supply is implemented with a Boost, a LDO and an inverting charge pump to provide positive and negative voltage. The LCD bias provides up to 150mA output current and the output voltage can be programmed via I2C interface from ±4V to ±6.5V with 50mV/step. The RT4831A is available in a WL-CSP-24B 1.84x2.68 (BSC) package.

Applications

  • LCD Panels with up to 32 LEDs
  • Smartphone
  • Tablet
Key Spec.
RT4831A
Status Active
Vin (min) (V) 2.7
Vin (max) (V) 5
Number of Channels 3
Number of Buck Converters 0
Number of Boost Converters 2
Number of Negative Outputs 1
Number of LED Drivers 1
Number of LDO Regulators 1
Application LCD Bias
Features Adjustable Current Limit;Adjustable Frequency;Enable Input;OCP;OVP;SCP
Package Type WL-CSP1.84x2.68-24(BSC)
Outline Dimension, Footprint, Drawing Download
Features
  • System
  • Hardware Enable Pin
  • I2C Controlled Interface
  • Over-Temperature Protection

    Backlight WLED Driver
  • 2.7V to 5V Input Voltage Range
  • Drives Up to 4P8S WLED Configuration (29V Maximum Output Voltage)
  • External PWM Input and I2C Brightness Control
  • 11 Bit Exponential and Linear Dimming Control
  • Programmable Over-Voltage Protection
  • Programmable Over-Current Protection
  • Auto Operating Frequency (250kHz, 500kHz, 1MHz)
  • WLED Current Ramp Up / Ramp Down Smoothen

    LCD Bias Supply
  • 2.7V to 5V Input Voltage Range
  • Programmable Positive / Negative Output Voltage from ±4V to ±6.5V with 50mV/Step
  • Programmable Boost Output Voltage from 4V to 7.15V with 50mV/Step
  • 150mA Output Current Capability
  • Output Short-Circuit Protection

Technical Documents
TitleItem TypeLast UpdateDownload
Richtek Product Selection Guide [Jan., 2026] Selection Guide2026/01/12
Part NumberPackage TypePackage Qty.DistributorStockBuy From Authorized Distributor
RT4831AWSCWL-CSP1.84x2.68-24(BSC)3,000 Digikey 0 Lead-Time: 14 weeks
2,985 Buy
TOP