This website stores cookies on your computer. These cookies are used to collect information about how you interact with our website and allow us to remember you. We use this information in order to improve and customize your browsing experience and for analytics and metrics about our visitors both on this website and other media. To find out more about the cookies we use, see our Cookie Statement. If you decline, your information won’t be tracked when you visit this website. A single cookie will be used in your browser to remember your preference not to be tracked. Find out more here.
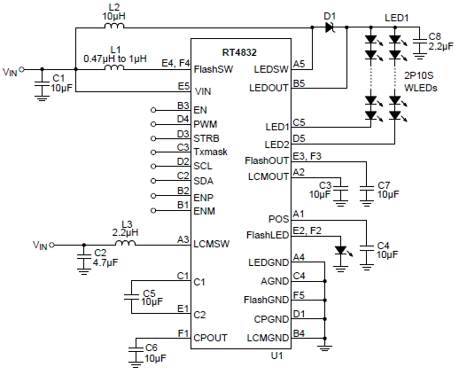
The RT4832 is an integrated total power solution for Flash LED Driver, Backlight WLED Driver, and DSV Driver. Flash LED Driver provides up to 2-CH 1.5A applications. Back Light WLED Driver supports up to 36V output for 10 WLEDs applications. And it provides 1024 steps LED current with logarithmic/linear curve. DSV is implemented by one single inductor boost and inverting charge pump, which provide customers minimum EVB area compared to dual inductors. The negative output power (CPOUT) comes from boost output (LCMOUT). It also provides DSV positive voltage (POS), which power noise is reduce by passing though LDO. Their ranges can be programmed from ±4V to ±6V per 50mV step respectively. Flash Boost Converter operates at 2MHz/4MHz frequency. The 4MHZ frequency solution allows tinny and low-profile components. Torch Mode Current can be set from 25mA to 375mA per 25mA step. And Strobe Mode Current range is from 100mA to 1.5A per 100mA step. DSV drives TFT-LCD panels up to 10” (from SFF to MFF like tablets). These two output rails are usually connected to Source Driver IC. Wide input voltage range from 2.5V to 5.5V optimizes the single-cell battery applications (Li-Ion, Ni-Li, Li-Polymer) and which symmetrical output current is up to 80mA. The RT4832 provides complete protection such as VIN under voltage lockout, Vin monitor protection, over current protection, over voltage protection, LED short protection, VOUT short protection and over temperature protection. The RT4832 is available in WL-CSP-30B 2.24x2.64 (BSC) package.
Input Voltage Range : 2.5V to 5.5V
Internal Soft-start, UVLO, OTP, OCP
Typical Shutdown Current : < 1μA
-40 to 85°C Temperature Range
2CH Back Light LED Driver► Drives Up to 10 WLEDs in Two Strings► External PWM Pin Control and I2C Programmable 11 bit Linear and Exponential Brightness► LED Current Accuracy ±5% (> 500μA), ±3% (> 5mA)► I2C Programmable OVP 18/22/25/29/33/36V
2CH Flash LED Driver► Torch Mode Current from 25mA to 375mA per 25mA Step with 2 Channels► Strobe Mode Current from 100mA to 1.5A per 100mA Step with 2 Channels► I2C Programmable Flash Safety Timer from 32ms to 1024ms per 32ms Step► High Accurate Safety Timer ±10%, Current Accuracy ±4% (>375mA), Current Matching ±7% (>375mA)► VIN Monitor Protection from 2.5V to 3.2V per 0.1V Step► Selectable Input Current Limit 1.9/2.8A► 2MHz/4MHz Switching Frequency for Flash LED► Flash LED1/2 Short Protection, and Output Short Protection► Txmask Protection by Independent Pin
DSV► I2C Programmable Output Voltages► Flexible Boost Voltage, POS, CPOUT Default Setting► Regulated Voltage Output : 4V to 6V per 50mV Step► Positive Voltage Output : 4 to 6V per 50mv Step► Negative Voltage Output : -4 to -6V per 50mV Step► User Selectable Output Fast Discharge Mode or Float Mode when Turned Off► Independent Positive and Negative Enable Control by Two External Pins► True Load Disconnect, OCP, and Positive/Negative SCP Function
Subscribe to receive the latest product news. (Login required)
.
Please check your email box and click validation url.