RT4832A

Sub PMIC with Dual-Output Boost Converter with I2C Interface for Flash LED and Backlight LED, Dual-Output LCD Bias and DSV

RT4832A
New

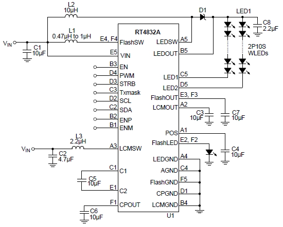
The RT4832A is an integrated total power solution for Flash LED Driver, Backlight WLED Driver, and DSV Driver. Flash LED Driver provides up to 2-CH 1.5A applications. Back Light WLED Driver supports up to 36V output for 10 WLEDs applications. And it provides 1024 steps LED current with logarithmic/linear curve. DSV is implemented by one single inductor boost and inverting charge pump, which provide customers minimum EVB area compared to dual inductors. The negative output power (CPOUT) comes from boost output (LCMOUT). It also provides DSV positive voltage (POS), which power noise is reduce by passing though LDO. Their ranges can be programmed from ±4V to ±6V per 50mV step respectively. Flash Boost Converter operates at 2MHz/4MHz frequency. The 4MHZ frequency solution allows tinny and low-profile components. Torch Mode Current can be set from 25mA to 375mA per 25mA step. And Strobe Mode Current range is from 100mA to 1.5A per 100mA step.

DSV drives TFT-LCD panels up to 10” (from SFF to MFF like tablets). These two output rails are usually connected to Source Driver IC. Wide input voltage range from 2.5V to 5.5V optimizes the single-cell battery applications (Li-Ion, Ni-Li, Li-Polymer) and which symmetrical output current is up to 80mA.

The RT4832A provides complete protection such as VIN under voltage lockout, Vin monitor protection, over current protection, over voltage protection, LED short protection, VOUT short protection and over temperature protection.

The RT4832A is available in WL-CSP-30B 2.24x2.64 (BSC) package.

Applications

  • Smart Phones
  • Probable Instruments

Key Spec.

RT4832A
Status EOL
Vin (min) (V) 2.5
Vin (max) (V) 5.5
Number of Channels 3
Number of Buck Converters 0
Number of Boost Converters 3
Number of Negative Outputs 1
Number of LED Drivers 2
Number of LDO Regulators 1
Application LCD Bias
Features Adjustable Current Limit;Adjustable Frequency;Adjustable Soft-Start;Current Mode Control;Cycle-by-Cycle Current Limit;Enable Input;Fast Transient Response;Internal Compensation;OCP;OVP;SCP;UVP
Package Type WL-CSP2.24x2.64-30(BSC)

Features

  • Input Voltage Range : 2.5V to 5.5V

  • Internal Soft-start, UVLO, OTP, OCP

  • Typical Shutdown Current : < 1μA

  • −40 to 85ºC Temperature Range

  • 2CH Back Light LED Driver
    ► Drives Up to 10 WLEDs in Two Strings
    ► External PWM Pin Control and I2C Programmable 11 bit Linear and Exponential Brightness
    ► LED Current Accuracy ±5% (>500μA), ±3% (>5mA)
    ► I2C Programmable OVP 18/22/25/29/33/36V

  • 2CH Flash LED Driver
    ► Torch Mode Current from 25mA to 375mA per 25mA Step with 2 Channels
    ► Strobe Mode Current from 100mA to 1.5A per 100mA Step with 2 Channels
    ► I2C Programmable Flash Safety Timer from 32ms to 1024ms per 32ms Step
    ► High Accurate Safety Timer ±10%, Current Accuracy ±4% (>375mA), Current Matching ±7% (>375mA)
    ► VIN Monitor Protection from 2.5V to 3.2V per 0.1V Step
    ► Selectable Input Current Limit 1.9/2.8A
    ► 2MHz/4MHz Switching Frequency for Flash LED
    ► Flash LED1/2 Short Protection, and Output Short Protection
    ► Txmask Protection by Independent Pin

  • DSV
    ► I2C Programmable Output Voltages
    ► Flexible Boost Voltage, POS, CPOUT Default Setting
    ► Regulated Voltage Output : 4V to 6V per 50mV Step
    ► Positive Voltage Output : 4 to 6V per 50mv Step
    ► Negative Voltage Output : −4 to −6V per 50mV Step
    ► User Selectable Output Fast Discharge Mode or Float Mode when Turned Off
    ► Independent Positive and Negative Enable Control by Two External Pins
    ► True Load Disconnect, OCP, and Positive/Negative SCP Function

RT4832AWSC
Package Type:WL-CSP2.24x2.64-30(BSC)

Evaluation Boards