This website stores cookies on your computer. These cookies are used to collect information about how you interact with our website and allow us to remember you. We use this information in order to improve and customize your browsing experience and for analytics and metrics about our visitors both on this website and other media. To find out more about the cookies we use, see our Cookie Statement. If you decline, your information won’t be tracked when you visit this website. A single cookie will be used in your browser to remember your preference not to be tracked. Find out more here.
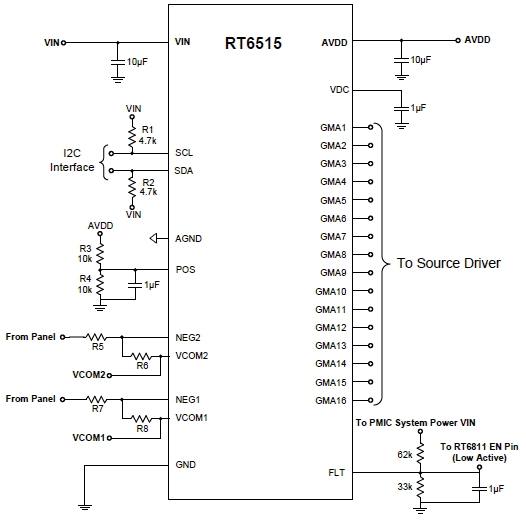
The RT6515 is a 400kHz I2C interface programmable gamma reference for LCD application. The IC provides 16-CH gamma corrections under 10-bit resolution and 2-CH VCOM Operational Amplifier. The RT6515 can operate with up to 18V maximum analog supply voltage and provides OCP, OTP function to protect IC. The RT6515 is available in a WQFN-32L 5x5 package.
400kHz I2C Interface
Integrated MTP Memory
16-CH Gamma Correction
2-CH VCOM Operational Amplifier
10-Bit Resolution for Gamma
18V Maximum Analog Supply Voltage
Over Temperature Protection
Over Current Protection
Subscribe to receive the latest product news. (Login required)
.
Please check your email box and click validation url.