Introduction
General Product Information
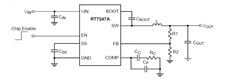
The RT7247A is a high efficiency, monolithic synchronous step-down DC/DC converter that can deliver up to 2A output current from a 4.5V to 18V input supply. The RT7247A's current mode architecture and external compensation allow the transient response to be optimized over a wide range of loads and output capacitors. Cycle-by-cycle current limit provides protection against shorted outputs and soft-start eliminates input current surge during start-up. The RT7247A also provides output under voltage protection and thermal shutdown protection. The low current (<3μA) shutdown mode provides output disconnection, enabling easy power management in battery-powered systems. The RT7247A is available in an SOP-8 (Exposed Pad) package.
Product Feature
- ±1.5% High Accuracy Feedback Voltage
- 4.5V to 18V Input Voltage Range
- 2A Output Current
- Integrated N-MOSFET Switches
- Current Mode Control
- Fixed Frequency Operation : 340kHz
- Output Adjustable from 0.8V to 15V
- Up to 95% Efficiency
- Programmable Soft-Start
- Stable with Low-ESR Ceramic Output Capacitors
- Cycle-by-Cycle Over Current Protection
- Input Under Voltage Lockout
- Output Under Voltage Protection
- Thermal Shutdown Protection
Key Performance Summary Table
|
Key features
|
Evaluation board number: PCB004_V1
|
|
Default Input Voltage
|
12V
|
|
Max Output Current
|
2A
|
|
Default Output Voltage
|
3.3V
|
|
Default Marking & Package Type
|
RT7247AHGSP, PSOP-8 (Exposed Pad)
|
|
Operation Frequency
|
Steady 340kHz at all loads
|
|
Other Key Features
|
4.5V to 18V Input Voltage Range
Programmable Soft-Start
|
|
Protection
|
Output Under-Voltage Protection (hiccup mode):
Cycle-by-cycle Current Limit
Thermal Shutdown
|
Bench Test Setup Conditions
Headers Description and Placement

Please carefully inspect the EVB IC and external components, comparing them to the following Bill of Materials, to ensure that all components are installed and undamaged. If any components are missing or damaged during transportation, please contact the distributor or send e-mail to evb_service@richtek.com.
Test Points
The EVB is provided with the test points and pin names listed in the table below.
|
Test point/
Pin name
|
Signal
|
Comment (expected waveforms or voltage levels on test points)
|
|
VIN
|
Input voltage
|
Input voltage range= 4.5V to 18V
|
|
VOUT
|
Output voltage
|
Default output voltage = 3.3V
Output voltage range= 0.8V to 15V
(see ‘’ Output Voltage Setting’’ section for changing output voltage level)
|
|
SW
|
Switching node test point
|
SW waveform
|
|
EN
|
Enable test point
|
Enable signal. EN is automatically pulled high (by R4) to enable operation. Connect EN low to disable operation.
|
|
BS
|
Boot strap supply test point
|
Floating supply voltage for the high-side N-MOSFET switch
|
|
SS
|
Soft-start control test point
|
Soft start waveform
|
|
GND
|
Ground
|
Ground
|
Power-up & Measurement Procedure
1.Apply a 12V nominal input power supply (4.5V < VIN < 18V) to the VIN and GND terminals.
2.The EN voltage is pulled to logic high by R4 (100kΩ to VIN) to enable operation. Drive EN high (>2.0V) to enable operation or low (<0.4V) to disable operation.
3.Verify the output voltage (approximately 3.3V) between VOUT and GND.
4.Connect an external load up to 2A to the VOUT and GND terminals and verify the output voltage and current.
Output Voltage Setting
Set the output voltage with the resistive divider (R1, R2) between VOUT and GND with the midpoint connected to FB. The output is set by the following formula:

The installed VOUT capacitors (C4, C5) are 22μF, 16V X5R ceramic types. Do not exceed their operating voltage range and consider their voltage coefficient (capacitance vs. bias voltage) and ensure that the capacitance is sufficient to maintain stability and provide sufficient transient response for your application. This can be verified by checking the output transient response as described in the RT7247A IC datasheet.
Schematic, Bill of Materials and Board Layout
EVB Schematic Diagram

C1, C2: 10μF/50V/X5R, 1206, TDK C3216X5R1H106K
C4, C5: 22μF/16V/X5R, 1210, Murata GRM32ER61C226K
L1: 10μH TAIYO YUDEN NR8040T100M, DCR=34mΩ
Bill of Materials
|
Reference
|
Qty
|
Part number
|
Description
|
Package
|
Manufacture
|
|
U1
|
1
|
RT7247AHGSP
|
DC-DC Converter
|
PSOP-8
|
Richtek
|
|
C1, C2
|
2
|
C3216X5R1H106K160AB
|
10uF/±10%/50V/X5R
Ceramic Capacitor
|
1206
|
TDK
|
|
C4, C5
|
2
|
GRM32ER61C226KE20#
|
22uF/±10%/16V/X5R
Ceramic Capacitor
|
1210
|
Murata
|
|
C7
|
1
|
0603B332K500
|
3.3nF/±10%/50V/X7R
Ceramic Capacitor
|
0603
|
WALSIN
|
|
C3, C6, C10,C11
|
4
|
C1608X7R1H104K080AA
|
0.1uF/±10%/50V/X7R
Ceramic Capacitor
|
0603
|
TDK
|
|
C8,C9,C12,C13
|
0
|
|
Not Installed
|
0603
|
|
|
L1
|
1
|
NR8040T100M
|
10uH/3.1A/±20%, DCR=34mΩ, Inductor
|
8mmx8mmx4mm
|
TAIYO YUDEN
|
|
R1
|
1
|
|
75kΩ/±1%, Resistor
|
0603
|
|
|
R2
|
1
|
|
24kΩ/±1%, Resistor
|
0603
|
|
|
R3
|
1
|
|
13kΩ/±1%, Resistor
|
0603
|
|
|
R4
|
1
|
|
100kΩ/±1%, Resistor
|
0603
|
|
|
R5
|
0
|
|
Not Installed
|
0603
|
|
|
D1, D2
|
0
|
|
Not Installed
|
|
|
|
TP
|
4
|
|
Test Pin
|
|
|
|
GP
|
4
|
|
Golden Pin
|
|
|
EVB Layout

Top View (1stlayer)

Bottom View (2nd Layer)

Component Placement Guide—Component Side (1stlayer)

PCB Layout—Component Side (1stLayer)

Component Placement Guide—Bottom Side (2ndlayer)

PCB Layout—Bottom Side (2ndlayer)