43V Asynchronous Boost WLED Driver Evaluation Board

EVB_RT8511BGQW
ACTIVE

The RT8511B is an LED driver IC that can support up to 10 WLED in series. It is composed of a current mode boost converter integrated with a 43V/2.2A power switch running at a fixed 500kHz frequency and covering a wide VIN range from 2.7V to 24V.

General Description

The RT8511B is an LED driver IC that can support up to 10 WLED in series. It is composed of a current mode boost converter integrated with a 43V/2.2A power switch running at a fixed 500kHz frequency and covering a wide VIN range from 2.7V to 24V.

The white LED current is set with an external resistor, and the feedback voltage is regulated to 200mV (typ.). During operation, the LED current can be controlled by the PWM input signal in which the duty cycle determines the feedback reference voltage.

For brightness dimming, the RT8511B is able to maintain steady control of the LED current. Therefore, no audible noises are generated on the output capacitor. The RT8511B also has programmable overvoltage pin to prevent the output from exceeding absolute maximum ratings during open LED conditions. The RT8511B is available in WDFN-8L 2x2 package.



Performance Sepcification Summary

Summary of the RT8511BGQW Evaluation Board performance specificiaiton is provided in Table 1. The ambient temperature is 25°C.


Table 1. RT8511B Evaluation Board Performance Specification Summary

Specification

Test Conditions

Min

Typ

Max

Unit

Input Voltage Range

2.7

--

24

V

Feedback Voltage

0.195

0.2

0.205

V

LX Current Limit

1.66

2.2

2.74

A

Overvoltage Protection Threshold

1.14

1.2

1.26

V

Switching Frequency

VIN = 2.7V to 24V

0.4

0.5

0.6

MHz

PWM Dimming Frequency

0.1

--

8

kHz



Power-up Procedure

Suggestion Required Equipments

  • RT8511B Evaluation Board
  • DC power supply capable of at least 20V and 5A
  • LED Load Board
  • Function Generator
  • Oscilloscope

Quick Start Procedures

The Evaluation Board is fully assembled and tested. Follow the steps below to verify board operation. Do not turn on supplies until all connections are made. When measuring the output voltage ripple, care must be taken to avoid a long ground lead on the oscilloscope probe. Measure the output voltage ripple by touching the probe tip and ground ring directly across the last output capacitor.

Proper measurement equipment setup and follow the procedure below.

1) With power off, connect the power supply for VIN and GND pins.

2) With power off, connect the power supply for EN and GND pins.

3) With power off, connect the Function Generator to PWM pin.

4) With power off, connect the LED Load Board to VOUT and FB pins.

5) Turn on the power supply at the input. Make sure that the input voltage does not exceeds 24V on the Evaluation Board.

6) Turn on the Function Generator at the PWM pin.

7) Check LED Load Board brightness.

8) Once the proper output voltage is established, adjust the PWM duty within the operating ranges and observe the output LED brightness , efficiency and other performance.



Detailed Description of Hardware

Headers Description and Placement

一張含有 電子產品, 電路, 文字, 電子工程 的圖片

自動產生的描述

Carefully inspect all the components used in the EVB according to the following Bill of Materials table, and then make sure all the components are undamaged and correctly installed. If there is any missing or damaged component, which may occur during transportation, please contact our distributors or e-mail us at evb_service@richtek.com.


Test Points

The EVB is provided with the test points and pin names listed in the table below.

Test Point/

Pin Name

Function

OVP

Overvoltage protection for boost converter. The detecting threshold is 1.2V.

FB

Feedback. Connect a resistor between this pin and GND to set the LED current.

DIMC

PWM filter. Filter the PWM signal to a DC voltage.

GND

Ground.

LX

Switch node for boost converter.

VIN

Power supply input.

PWM

Dimming control input.

EN

Chip enable (active high) for boost converter.

GND

The exposed pad must be soldered to a large PCB and connected to AGND for maximum power dissipation.



Bill of Materials

VIN = 12V, VOUT = LED Load Board , IOUT = 60mA

Reference

Count

Part Number

Value

Description

Package

Manufacturer

U1

1

RT8511BGQW

RT8511BGQW

LED Drver

WDFN-8L 2x2

RICHTEK

C2, C3

2

0603X105K250CT

1µF

Capacitor, Ceramic

25V/X5R

0603

WALSIN

C4, C5

2

0603B104K500CT

1µF

Capacitor, Ceramic

50V/X7R

1206

WALSN

C6

1

UMK316BJ225KD-T

2.2µF

Capacitor, Ceramic

50V/X5R

1206

TAIYO YUDEN

D1

1

SR26

60V/2A

D-SMA_DO-214AC

SMA/DO-214AC

PANJIT

L1

1

LSXNH8080YKL100MJG

10µH

L-8x8

TAIYO YUDEN

R1

1

WR06X1003FTL

100k

Resistor, Chip

0603

0603

WALSIN

R2, R5, R6

3

WR06X1003FTL

0

Resistor, Chip

0603

0603

WALSIN

R3

1

WR06W3304FTL

3.3M

Resistor, Chip

0603

0603

WALSIN

R4

1

WR06W3R30FTL

3.3

Resistor, Chip

0603

0603

WALSIN



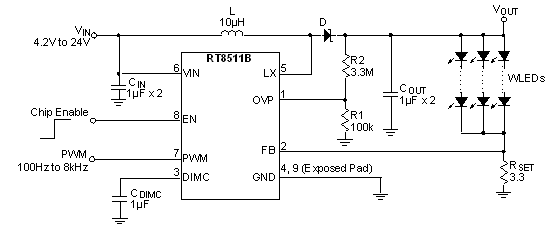
Typical Applications

EVB Schematic Diagram

Technical Document Image Preview

1. The capacitance values of the input and output capacitors will influence the input and output voltage ripple.

2. MLCC capacitors have degrading capacitance at DC bias voltage, and especially smaller size MLCC capacitors will have much lower capacitance.


Measure Result

Efficiency vs. Input Voltage

FB Reference Voltage vs. Input Voltage

Technical Document Image Preview

Technical Document Image Preview

FB Reference Voltage vs. Temperature

Frequency vs. Input Voltage

Technical Document Image Preview

Technical Document Image Preview

Current Limit vs. Input Voltage

LED Current vs. PWM Duty Cycle

Technical Document Image Preview

Technical Document Image Preview



Evaluation Board Layout

一張含有 電子產品, 螢幕擷取畫面, 電子工程, 電路 的圖片

自動產生的描述

Figure 1. Top View


一張含有 螢幕擷取畫面, Rectangle 的圖片

自動產生的描述

Figure 2. Bottom View

RT8511B
RT8511B

The RT8511B is an LED driver IC that can support up to 10 WLED in series. It is composed of a current mode boost converter integrated with a 43V/2.2A power switch running at a fixed 500kHz frequency and covering a wide VIN range from 2.7V to 24V.

The white LED current is set with an external resistor, and the feedback voltage is regulated to 200mV (typ.). During operation, the LED current can be controlled by the PWM input signal in which the duty cycle determines the feedback reference voltage.

For brightness dimming, the RT8511B is able to maintain steady control of the LED current. Therefore, no audible noises are generated on the output capacitor. The RT8511B also has programmable over voltage pin to prevent the output from exceeding absolute maximum ratings during open LED conditions. The RT8511B is available in WDFN-8L 2x2 package.