loading

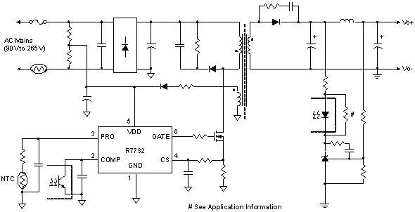
R7732 series is the successor of R7730/1 and fully compatible with most of SOT-23-6 product so far in the market. It's an enhanced, high-performance and current mode PWM controller. It focuses on "easy to design" in different applications and it will save both design effort and external components.

Besides the general features shown in the Features section, R7732 covers wide protection options, such as internal Over Load Protection (OLP) and Over Voltage Protection (OVP) to eliminate the external protection circuits. Moreover, it also features Secondary Rectifier Short Protection (SRSP) and CS pin open protection. This protection will make the PSU design for reliability and safety easier.

R7732 is designed for power supply such as NB adaptor which is a very cost effective and compact design. The precise external OVP and Over Temperature Protection (OTP) can be implemented by very simple circuit. The start-up resistors can also be replaced by bleeding resistors to save power loss and component count.

Applications

  • Switching AC-DC Adaptor and Battery Charger
  • Printer Power Supply
  • DVD Open Frame Power Supply
  • Set-Top Box (STB)
  • ATX Standby Power
  • TV/Monitor Standby Power
  • PC Peripherals
  • NB Adaptor
Key Spec.
R7732G R7732H R7732L
Status Active EOL Active
Feedback Regulation Mode SSR SSR SSR
Switching Frequency_Normal (kHz) 65 100 65
Switching Frequency_Peak (kHz) 65 100 65
Peak load Application No No No
HV Start-up No No No
CCM/Valley Multi-mode CCM/Hard Switching Multi-mode CCM/Hard Switching Multi-mode CCM/Hard Switching Multi-mode
Programmable Burst/Green-mode No No No
Brown-in/out No No No
OVP OVP OVP OVP
External OTP Yes Yes Yes
UVLO ON (V) 14 14 14
UVLO OFF (V) 9 9 9
VDD OVP (V) 27 27 27
Features Current Mode Control;Cycle-by-Cycle Current Limit;OCP;OVP;PWM;SCP;UVP Current Mode Control;Cycle-by-Cycle Current Limit;OCP;OVP;PWM;SCP;UVP Current Mode Control;Cycle-by-Cycle Current Limit;OCP;OVP;PWM;SCP;UVP
Package Type SOT-26 SOT-26 SOT-26
Outline Dimension, Footprint, Drawing Download Download Download
Features
  • UVLO 9V/14V
  • Current Mode Control
  • Slope Compensation
  • Internal Leading Edge Blanking
  • Excellent Green Power Performance
  • Cycle-by-Cycle Current Limit
  • Internal Over Voltage Protection
  • Internal Over Load Protection
  • Secondary Rectifier Short Protection
  • Opto-Coupler Short Protection
  • Feedback Open-Loop Protection
  • CS Pin Open Protection
  • Jittering Frequency
  • PRO Pin for External Arbitrary OVP/OTP
  • Soft Driving for EMI Noise
  • High Noise Immunity
  • RoHS Compliant and Halogen Free
TOP