This website stores cookies on your computer. These cookies are used to collect information about how you interact with our website and allow us to remember you. We use this information in order to improve and customize your browsing experience and for analytics and metrics about our visitors both on this website and other media. To find out more about the cookies we use, see our Cookie Statement. If you decline, your information won’t be tracked when you visit this website. A single cookie will be used in your browser to remember your preference not to be tracked. Find out more here.
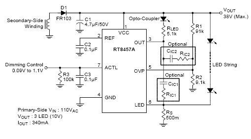
RT8457A 是隔离式 LED 驱动器的二次侧调光控制器,设计用于 E27/GU10/T5/T8 之类的灯具之中,它们既有安全性和可靠性的需求,同时也需要高效率和极高的 LED 电流精度。RT8457A 在设计上包括1)一个阈值电压为 170mV 的恒流调节放大器,使用一只电阻即可获得可编程的 LED 串电流,精度可达5%;2)一个过压比较器,用于保护 LED 开路或断裂后的输出电路;3)一个光电耦合器的驱动电路,它将控制信号发送至变压器的一次侧,用于形成完整的系统环路。精确的调光是通过在变压器二次侧对 LED 电流进行模拟调节实现的。将高于 1.1V 的电压施加到 ACTL 端将使 LED 电流检测门限落在最高值(约 170mV)上,这对应着 LED的最大电流,它是由 LED 端和 GND 端之间的电阻值决定的。调低 ACTL 端的电压即可减小 LED 电流检测门限。RT8457A 的封装是 SOP-8。
二次侧 LED 电流调节器
高精度 170mV LED 电流检测阈值
工作电流消耗仅 0.5mA
LED 电流可调
二次侧精确可调的 LED 电流
二次侧高精度模拟调节
输出端过压保护
SOP-8 封装
符合 RoHS 规范,不含卤素
订阅接收最新产品讯息 (请先登入)
.
Please check your email box and click validation url.