The RT9422 Li-Ion/Li-Polymer battery fuel gauge is a microcontroller peripheral that provides fuel gauging for single-cell battery packs. The RT9422 resides within the battery pack and manages a non-removable battery or removable battery pack.
The RT9422 reports StateOfCharge, StateOfHealth, FullChargeCapacity, TimeToEmpty and CycleCount based on the Voltaic Gauge with Current Sensing (VGCS) algorithm by using the voltage difference between battery voltage and OCV to calculate the increasing or decreasing SOC, with current sensing compensation to report battery SOC.
Voltaic Gauge with Current Sensing algorithm can support smoothly SOC and does not accumulate error with time and current. That is an advantage compared to coulomb counter which suffer from SOC drift caused by current sense error and battery self-discharge.
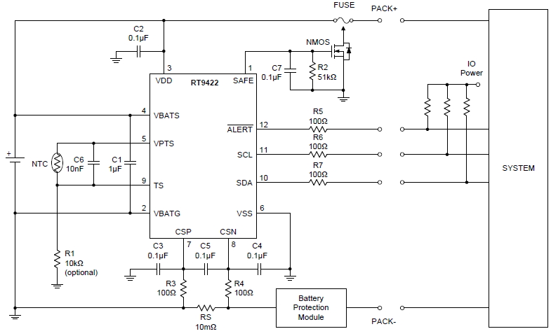
The RT9422 provides complete battery status monitor with interrupt alarm function. It could alert to host processor actively when condition of battery over/under-voltage and over-temperature in charging/over-temperature in discharging. Especially for high C-rate battery charging application, it can measure battery voltage by kelvin sense connection to eliminate the IR drop effect for optimal charging profile and safety. More useful alarm functions are Under SOC alert and SOC Change.
The secondary safety features of the RT9422 can be used to indicate more serious faults via the SAFE pin.
This pin can be used to blow an in-line fuse to permanently disable the battery pack from charging or discharging. The SAFE pin also can used to detect secondary protection IC status and log battery status in the NVM when protection be triggered.
To prevent battery pack cloning, the RT9422 integrates SHA-1/HMAC authentication with a 128-bit secret key.
Applications
- Smartphones
- Tablet PC
- Wearable Device
- Digital Still Cameras
- Digital Video Cameras
- Handheld and Portable Applications