This website stores cookies on your computer. These cookies are used to collect information about how you interact with our website and allow us to remember you. We use this information in order to improve and customize your browsing experience and for analytics and metrics about our visitors both on this website and other media. To find out more about the cookies we use, see our Cookie Statement. If you decline, your information won’t be tracked when you visit this website. A single cookie will be used in your browser to remember your preference not to be tracked. Find out more here.
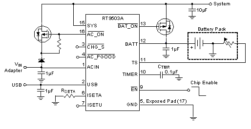
The RT9503A is a fully integrated low cost single-cell Li-Ion battery charger IC ideal for portable applications. The RT9503A is capable of being powered up via the AC adapter and USB (Universal Serial Bus) port inputs. The RT9503A can automatically detect and select the AC adapter and the USB port as the power source for the charger. The RT9503A enters sleep mode when both supplies are removed.The RT9503A optimizes the charging task by using a control algorithm including preconditioning mode, fast charge mode, and constant voltage mode. The charging task is terminated as the charge current drops below the preset threshold. The USB charge current can be selected from preset ratings of 100mA and 500mA, while the AC adapter charge current can be programmed up to 1A with an external resistor. The internal thermal feedback circuitry regulates the die temperature to optimize the charge rate for all ambient temperatures.The RT9503A features 18V and 7V maximum rating voltages for AC adapter and USB port inputs respectively. Other features include external programmable safety timer, under voltage protection, over voltage protection for AC adapter supply, battery temperature monitoring, power supply status indicators and charge status indicator.
Automatic Input Supplies Selection
18V Maximum Rating for AC Adapter
Integrated Selectable 100mA and 500mA USB Charge Current
Internal Integrated Power MOSFETs
AC Adapter Power Good Status Indicator
Charge Status Indicator
External Capacitor Programmable Safety Timer
Under Voltage Protection
Over Voltage Protection
Automatic Recharge Feature
Battery Temperature Monitoring
Small 16-Lead WQFN Package
Thermal Feedback Optimizing Charge Rate
Power Path Controller
RoHS Compliant and Halogen Free
Subscribe to receive the latest product news. (Login required)
.
Please check your email box and click validation url.