This website stores cookies on your computer. These cookies are used to collect information about how you interact with our website and allow us to remember you. We use this information in order to improve and customize your browsing experience and for analytics and metrics about our visitors both on this website and other media. To find out more about the cookies we use, see our Cookie Statement. If you decline, your information won’t be tracked when you visit this website. A single cookie will be used in your browser to remember your preference not to be tracked. Find out more here.
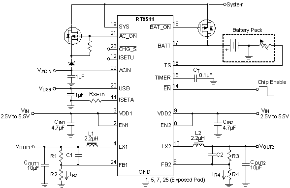
RT9511 是集成了单节锂离子电池充电器和两路高效开关降压型 DC/DC 转换器的单芯片 IC,是便携式产品应用的理想选择。RT9511 的锂离子电池充电部分可以同时接受来自交流适配器和USB埠的电源供应,能自动地对两个来源进行检测并从中选择合适的电源供应作为充电电源。当两个电源输入都不存在时,充电电路将自动进入睡眠模式以节省消耗。对锂离子电池的充电行为是经过优化的,可以根据状况自动选择预充模式、快充模式和恒压模式,充电过程的终止在充电电流下降到预设的阈值时自动发生。当使用USB输入进行充电时,充电电流可在 100mA 和 500mA 之间进行选择,而在使用交流适配器供电时,充电电流可由外部电阻进行设定,其最大值可达 1A 。在任何可用环境温度下,内部热回馈电路都会对内核温度进行调节以优化充电速率。交流适配器充电输入口的电压耐受能力是 18V ,而 USB 充电输入端口的电压耐受能力是 7V 。 RT9511 的其它特性包括可外部设定的安全定时器、欠压保护、交流适配器输入埠的过压保护、电池温度监测和充电状态指示输出。RT9511 的两路高效开关降压型 DC/DC 转换器的电流输出能力都是 1A ,输入电压范围是 2.5V~5.5V ,非常适合在单节锂离子电池供电或是其它类似电源供电的系统如移动电话、PDA 和其它掌上型设备中应用。它们拥有两种工作模式: PWM / 低压差自动切换和关机模式。在 PWM 模式下,具有很低 RDS(ON) 内部同步切换开关将导通损耗降到很低的水平。在实际应用中,无需使用任何外部肖特基二极管。
电池充电器►自动输入电源选择►交流电源转接器输入端耐压 18V►USB 输入充电电流可选 100mA 和 500mA►内部集成功率 FET►充电状态指示器►外部电容可调安全定时器►欠压保护►过压保护►自动复充►电池温度监测►热回馈优化充电速率►包含电源路径控制器
开关降压型 DC/DC 转换器►输出电压可调范围:0.6V~VIN►输出电流能力:1A►效率高达 95%►无需外部萧基二极管►1.5MHz 固定 PWM 工作频率
小型24引脚 WQFN 封装
符合 RoHS 规范,不含卤素
订阅接收最新产品讯息 (请先登入)
.
Please check your email box and click validation url.