loading

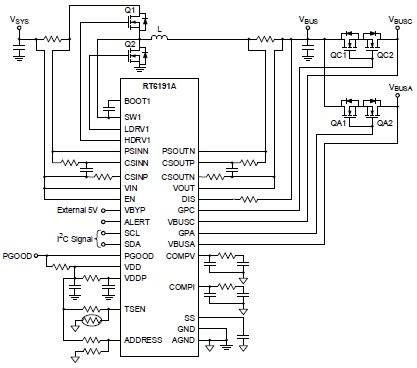
The RT6191A is a Buck controller designed for USB power delivery (USB PD). It operates with wide input voltage range from 4.5V to 36V, and the output voltage is programmable from 3V to 36V. The RT6191A implements peak current mode control mechanism with the programmable constant voltage (CV) and constant current (CC) output to support USB-PD 3.0 SPR mode and 28V of USB-PD 3.1 EPR mode. It also has built-in charge pumps for driving external low-cost N-MOSFETs to control the power path. With an I2C compatible interface, the RT6191A supports many programmable functions including CV/CC output, switching frequency, and cable voltage drop compensation. Moreover, the RT6191A integrates full protections including input UVLO, over/under-voltage protection, cycle-by-cycle current limit, short protection, and over-temperature protection. The RT6191A is available in a WQFN-40L 5x5 package.

Applications

  • Monitor
  • USB Power Delivery
  • Power Bank
Key Spec.
RT6191A RT6191AH
Status Active Active
Vs (typ) (V) 12 12
Vin (min) (V) 4.5 4.5
Vin (max) (V) 36 36
Vout (min) (V) 3 3
Vout (max) (V) 36 36
Output Adj. Method Digital Digital
Accuracy (+/- %) 1.5 1.5
Iout (max) (A) 5 3
Freq (min) (kHz) 250 250
Freq (max) (kHz) 1000 1000
Iq (typ) (mA) 3 3
Ext Sync No No
Features Adjustable Current Limit;Adjustable Frequency;Adjustable Soft-Start;Built-in Bootstrap Switch;Current Mode Control;Cycle-by-Cycle Current Limit;Enable Input;Fast Transient Response;I2C;OCP;OVP;Power Good;SCP;Selectable (PSM or PWM);UVP Adjustable Current Limit;Adjustable Frequency;Adjustable Soft-Start;Built-in Bootstrap Switch;Current Mode Control;Cycle-by-Cycle Current Limit;Enable Input;Fast Transient Response;I2C;OCP;OVP;Power Good;SCP;Selectable (PSM or PWM);UVP
Package Type WQFN5x5-40 WQFN5x5-40
Outline Dimension, Footprint, Drawing Download Download
Features
  • Support USB-PD 3.0 SPR Mode and 28V of USB-PD 3.1 EPR Mode
  • Integrated Buck Controller :
    ► Wide Input Voltage Range : 4.5V to 36V
    ► Wide Output Voltage Range : 3V to 36V
    ► Peak Current Mode Control
    ► Programmable Switching Frequency (250kHz to 1MHz)
    ► Power Saving Mode Enables Higher Light Load Efficiency
  • AnyPowerTM for Constant Voltage (12.5mV/step, Typ.) and Constant Current (in 9-Bit Resolution) Output Settings
  • Embedded 2nd OCP Function
  • Bypass Mode
  • I2C Compatible Interface
  • Adjustable Soft-Start Time
  • Programmable Cable Voltage Drop Compensation
  • Built-in Bleeders for Quick VBUS Discharge
  • Power Good Indicator
  • Full Protection with UVLO, OVP, UVP, OCP, Cycle-by-Cycle Current Limit and OTP
  • WQFN-40L 5x5 Package
Datasheet
TitleVersionLast UpdateDownload
RT6191A: 36V Buck Controller with I2C Interface for USB-PDInitial Release2022/12/20
Technical Documents
TitleItem TypeLast UpdateDownload
Richtek Product Selection Guide [Jan., 2026] Selection Guide2026/01/12
TOP