RT6179

使用 I2C 介面的 36V、4 開關 Buck-Boost 控制器

RT6179

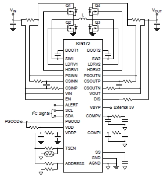
RT6179 是針對 USB PD 應用設計的 4 開關 Buck-Boost 控制器,可在 4.5V-36V 輸入電壓範圍內工作,輸出電壓可程式控制範圍為 3V-36V。它採用峰值電流模式控制架構,輸出可設定為恒流和恒壓模式以支援 USB PD3.0 SPR 工作模式和 28V 的 PD3.1 EPR 工作模式。它擁有 I2C 控制介面,通過它可對輸出電壓、電流、工作頻率、電纜壓降補償等參數進行設定,它也擁有輸入欠壓閉鎖保護、過壓、欠壓保護、逐週期電流限制保護、短路保護、過熱保護等完善的保護性設計,其封裝形式為 WQFN-40L 5x5。

應用

  • 顯示器
  • USB PD 應用
  • 移動電源

主要規格

RT6179 RT6179H
Status Active Active
Vin (min) (V) 4.5 4.5
Vin (max) (V) 36 36
Vout (min) (V) 3 3
Vout (max) (V) 36 36
Iout (max) (A) 5 5
Current Limit (typ) (A) 6.5 6.5
Freq (typ) (kHz) 250 250
Freq (min) (kHz) 250 250
Freq (max) (kHz) 1000 1000
Iq (typ) (mA) 3 3
Features Adjustable Current Limit;Adjustable Soft-Start;Constant Voltage and Constant Current Function;Current Mode Control;Enable Input;I2C;Input UVLO;OCP;OTP;OVP;Power Good;Programmable Switching Frequency;SCP;UVP Adjustable Current Limit;Adjustable Soft-Start;Constant Voltage and Constant Current Function;Current Mode Control;Enable Input;I2C;Input UVLO;OCP;OTP;OVP;Power Good;Programmable Switching Frequency;SCP;UVP
Interface I2C I2C
Package Type WQFN5x5-40 WQFN5x5-40

關鍵特性

  • 支援 USB PD3.0 SPR 模式和 USB PD3.1 EPR 模式 28V 應用

  • Buck-Boost 控制器
    ► 輸入電壓範圍:4.5V-36V
    ► 輸出電壓範圍:3V-36V
    ► 峰值電流模式控制架構
    ► 工作頻率 250kHz-1MHz 可調
    ► 輕載時以節能模式提升效率

  • AnyPower™ 特性:恒壓輸出以 12.5mV 為調節級距,恒流輸出有 9 位解析度

  • I2C 控制介面

  • 可調軟啟動時間

  • 可調纜線壓降補償

  • 內建輸出放電電路

  • Power Good 指示

  • 包含 UVLO、OVP、UVP、OCP、逐週期電流限制和 OTP 在內的全方位保護

  • WQFN-40L 5x5 封裝

Datasheet