This website stores cookies on your computer. These cookies are used to collect information about how you interact with our website and allow us to remember you. We use this information in order to improve and customize your browsing experience and for analytics and metrics about our visitors both on this website and other media. To find out more about the cookies we use, see our Cookie Statement. If you decline, your information won’t be tracked when you visit this website. A single cookie will be used in your browser to remember your preference not to be tracked. Find out more here.
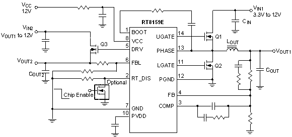
RT8159E为一双通道DC/DC稳压控制器,专为12V双输出电源应用而设计。此产品由一个同步整流降压PWM控制器和一个低压差线性稳压(LDO )控制器组成。降压PWM控制器采用电压模式控制操作并具有外部补偿。 MOSFET栅极驱动器和自举二极管都整合于控制器内,以减少外部的元件数量。 MOSFET栅极驱动器提供的12V驱动电压给高侧和低侧MOSFET,以实现高效率的电源转换。LDO控制器驱动一个外部N-MOSFET的低功耗应用。其他特点包含可调振荡器频率、内部软启动、快速瞬态响应、欠电压保护、启用/禁用控制和PWM输出的电流保护。利用上述功能, RT8159E为客户提供一个体积小、高效率和具有成本效益的解决方案。
订阅接收最新产品讯息 (请先登入)
.
Please check your email box and click validation url.