loading

2.95V to 6V Input, 3A Output, 2MHz, Synchronous

EVB_RT2613AGQW

Share
EOL: Richtek has discontinued the production of the device.

The RT2613A is a high efficiency step-down converter and capable of delivering 3A output current over a wide input voltage range from 2.95V to 6V. The RT2613A provides accurate regulation for a variety of loads with ±3% accuracy. For reducing inductor size, it provides up to 2MHz switching frequency. The efficiency is maximized through the integrated 45mΩ MOSFETs and 550μA typical supply current. Under voltage lockout voltage of the RT2613A is 2.7V, and it also provides external setting by a resistor network on the enable pin. The RT2613A provides protections such as inductor current limit under voltage lockout and thermal shutdown. The over temperature threshold is 145°C. The RT2613A is available in WQFN-16L 3x3 package.

Purpose

The RT2613A is a synchronous step-down converter with the input voltage range from 2.95V to 6V and provides 3A output current. This document explains the function and use of the RT2613A evaluation board (EVB), and provides information to enable operation, modification of the evaluation board and circuit to suit individual requirements.


Introduction

General Product Information

The RT2613A is a high efficiency step-down converter and capable of delivering 3A output current over a wide input voltage range from 2.95V to 6V. The RT2613A provides accurate regulation for a variety of loads with ±3% accuracy. For reducing inductor size, it provides up to 2MHz switching frequency. The efficiency is maximized through the integrated 45mΩ MOSFETs and 550μA typical supply current. Under voltage lockout voltage of the RT2613A is 2.7V, and it also provides external setting by a resistor network on the enable pin. The RT2613A provides protections such as inductor current limit under voltage lockout and thermal shutdown. The over temperature threshold is 145°C. The RT2613A is available in WQFN-16L 3x3 package.


Product Feature

  • Integrated 45mΩ MOSFETs
  • Input Range : 2.95V to 6V
  • Adjustable PWM Frequency : 700kHz to 2MHz
  • Output Current : 3A
  • 95% Efficiency
  • Adjustable Soft-Start
  • Power Good Indicator
  • Enable Control
  • Under Voltage Lockout
  • Current Limit
  • Thermal Shutdown

 

Key Performance Summary Table

Key Features

Evaluation Board Number : PCB038_V1

Input Voltage Range

2.95V to 6V

Max Output Current

3A

Default Output Voltage

1.8V

Default Marking & Package Type

RT2613AGQW, WQFN-16L 3x3

Operation Frequency

Adjustable from 700kHz to 2MHz



Bench Test Setup Conditions

Headers Description and Placement

Technical Document Image Preview

Please carefully inspect the EVB IC and external components, comparing them to the following Bill of Materials, to ensure that all components are installed and undamaged. If any components are missing or damaged during transportation, please contact the distributor or send e-mail to evb_service@richtek.com



Test Points

The EVB is provided with the test points and pin names listed in the table below.

Test point/

Pin name

Signal

Comment (expected waveforms or voltage levels on test points)

VIN

Input voltage

Power input.

EN

Enable test point

Externally pulled high to enable and pulled low to disable this chip. It is internally pulled up to high when the pin is floating.

GND

Ground

The exposed pad must be soldered to a large PCB and connected to GND for maximum power dissipation.

AGND

Analog ground

Analog ground.

COMP

Compensation node test point

Compensation node for converter stability.

FB

Feedback voltage input

Feedback input.

PGOOD

Power good test point

Output of power good indicator.

BOOT

Bootstrap supply test point

Bootstrap supply for high-side gate driver. Connect a capacitor between the BOOT and LX pins.

LX

Switch node test point

Connect this pin to an external L-C filter.

RT/SYNC

Clock input

Frequency Setting and External Synchronous.



Power-up & Measurement Procedure

1. Apply a 12V nominal input power supply (2.95V < VIN < 6V) to the VIN and GND terminals.

2. Set the jumper at JP1 to connect terminals 1 and 2, connecting EN to enable operation.

3. Verify the output voltage (approximately 1.8V) between VOUT and GND.

4. Connect an external load up to 3A to the VOUT and GND terminals and verify the output voltage and current.



Output Voltage Setting

Set the output voltage with the resistive divider (R1, R2) between VOUT and GND with the midpoint connected to FB. The output is set by the following formula :

Technical Document Image Preview



Schematic, Bill of Materials & Board Layout

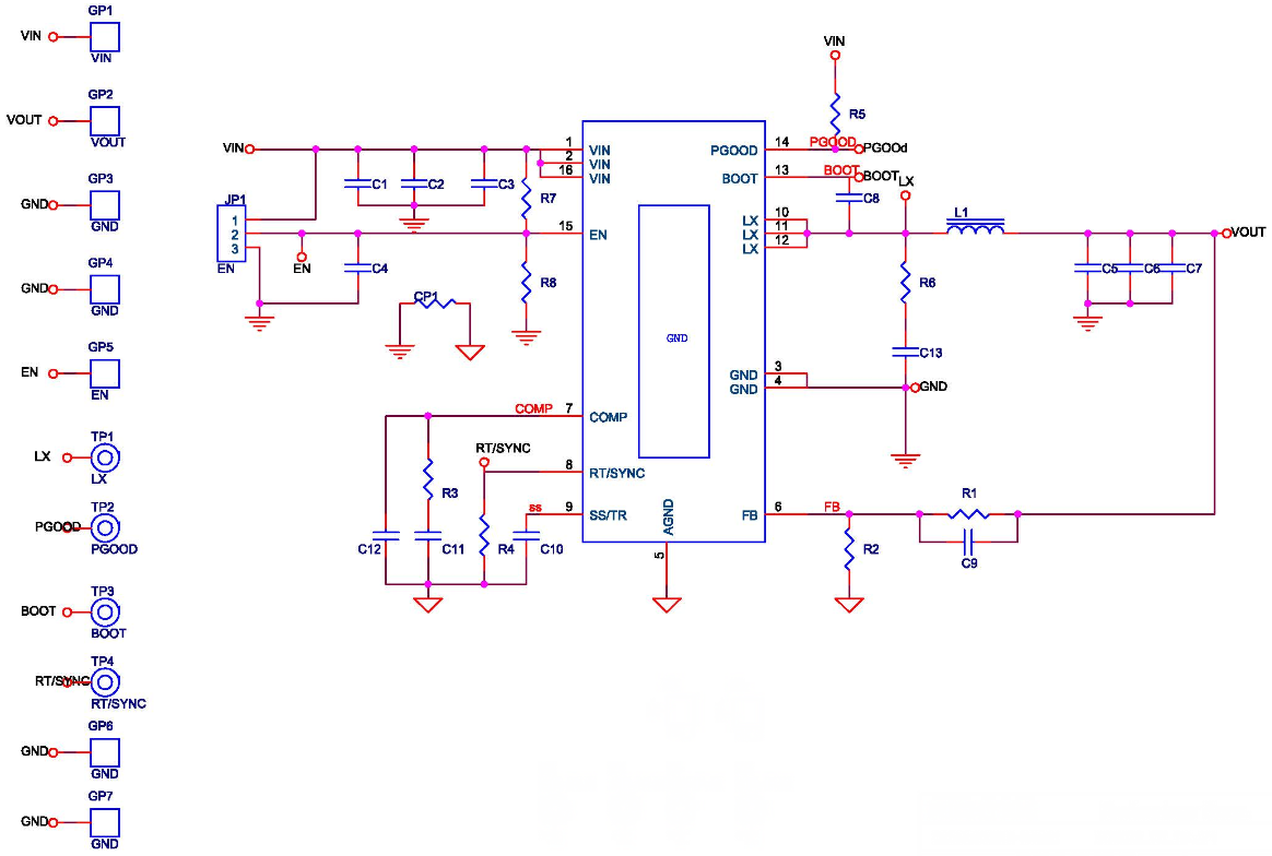
EVB Schematic Diagram

Technical Document Image Preview



Bill of Materials

Reference

Qty

Part Number

Description

Package

Manufacture

U1

1

RT2613AGQW

DC/DC Converter

WQFN-16L 3x3

RICHTEK

C1

1

C2012X5R1C106KT

10µF/16V/X5R

C-0805

TDK

C3

1

C1608X5R1E105KT000E

1µF/25V/X5R

C-0603

TDK

C5, C6

2

GRM32ER61C226KE20L

22µF/16V/X7R

C-1210

MURATA

C8

1

C1608X7R1H104KT000N

0.1µF/50V/X7R

C-0603

TDK

C10

1

0603B103K500

10nF/50V/X7R

C-0603

WALSIN

C11

1

0603B332K500

3.3nF/50V/X7R

R-0603

WALSIN

L1

1

NR8040T1R4N

1.4µH/7A

8 x 8 x 4 mm

Taiyo Yuden

R1

1

11.8k

R-0603

R2

1

10k

R-0603

R3

1

7.68k

R-0603

R4

1

180k

R-0603

R5

1

100k

R-0603

C2, C4, C7, C9, C12, C13, R6, R7, R8

9

NC

CP1

1

0



PCB Layout

Technical Document Image Preview

Top View (1st layer)

Technical Document Image Preview

Bottom View (4th Layer)

Title Last Update Share Download
Evaluation Board User Guide 2015/12/29
Bill of Materials 2015/12/29
Gerber File 2015/12/29
Schematic 2015/12/29
RT2613A
RT2613A

The RT2613A is a high efficiency step-down converter and capable of delivering 3A output current over a wide input voltage range from 2.95V to 6V.

The RT2613A provides accurate regulation for a variety of loads with ±3% accuracy. For reducing inductor size, it provides up to 2MHz switching frequency. The efficiency is maximized through the integrated 45mΩ MOSFETs and 550μA typical supply current.

Under voltage lockout voltage of the RT2613A is 2.7V, and it also provides external setting by a resistor network on the enable pin.

The RT2613A provides protections such as inductor current limit under voltage lockout and thermal shutdown. The over temperature threshold is 145°C.

The RT2613A is available in WQFN-16L 3x3 package.

Part NumberDistributorStockBuy From Authorized Distributor
EVB_RT2613AGQW Digikey 5 Buy
Mouser 0 Lead-Time: 14 weeks
IC
Part NumberPackage TypePackage Qty.Free SampleDistributorStockBuy From Authorized Distributor
RT2613AGQWWQFN3x3-161,500 Request Digikey 94 Last Time Buy
2024/09/10
Mouser 0 Lead-Time: 14 weeks
TOP