This article introduces the Bluetooth TWS (True Wireless Stereo) Headphone’s Battery Fuel Gauge Solution by using the RT9426. The RT9426 features high accuracy, highly integration and ultra-low Iq (quiescent current) and fulfills the demand (capacity < 50mAh) of Bluetooth TWS Headphone. By using algorithm of VoltaicGauge™ with Current Sensing (VGCS), the RT9426 Fuel Gauge is able to calculate and report precisely information such as Battery Capacity (SOC), Battery Health (SOH), Full Charge Capacity (FCC), Time To Empty (TTE), Battery Cycle Count, etc. Featured IC with ultra-low quiescent of 5µA, least external BOM, the RT9426 greatly reduced PCB space and production cost and is suitable for Bluetooth TWS Headphone, Smart Watch and related Wearable Application.
1.
Overview
With the popularity of smartphone and fully developed Bluetooth solution, the wearable products are booming. One of the most significant growth in recent years is Bluetooth TWS Headphone and trend to replace traditional wired headphone. Without connecting to each other, the left and right side headphone of Bluetooth TWS can work independently. The User Experience, comparing to traditional wired headphone, improved a lot when listening music, phone call and wearing. Because of tiny size and multifunction, the Bluetooth TWS Headphone has higher requirement to inner chips. The RT9426 provides total Battery Fuel Gauge solution to Bluetooth TWS Headphone and improve the performance of battery capacity accuracy, power consumption, reducing chip size, battery life, production cost and user experience.
2.
Bluetooth TWS
Headphone Power Solution
Base on the character of downsizing, portability and long usage time, the Bluetooth TWS Headphone require the following features from Battery Fuel Gauge IC :
1. Smaller IC package, simpler external schematic and highly integration
2. Smaller power consumption and longer using time
3. More accurate calculation of battery capacity and health to small capacity battery
Richtek provide complete power solution as following :
1. Low quiescent and high accuracy Battery Fuel Gauge IC for Charging Case and Headphone : RT9422, RT9426
2. High efficiency and low IEOC Switching Charger for Charging Case : RT9466, RT9470
3. Wireless Power Receiver and Transceiver for Charging Case : RT1650, RT1652
4. Power Management (Buck, Boost, LDO) for Charging Case : RT5707A, RT9078, RT6150
5. Low IEOC Linear Charger for Headphone : RT9527A

3.
Characteristic
of Battery for Bluetooth TWS Headphone
The battery capacity and condition of usage for Bluetooth TWS Headphone and Charging Case are totally different from Smart Phone’s. The battery capacity of Bluetooth TWS Headphone is small and around 20 ~ 50mAh while the battery capacity of Smart phone is around 2000 ~ 4000mAh. However, for the need of more fast charging, the charging C-rate of Bluetooth TWS headphone (3C) is much larger than Smart Phone (0.5C ~ 2C). From battery life point of view, the battery is discharged to empty within 2 ~ 3 hours when Bluetooth TWS is under heavy usage, but the battery life is lasting over 2 days when Bluetooth TWS on standby. Considering the same scenario, the battery life of Smart Phone is around 3 ~ 6 hours under heavy usage and less than 2 days when on standby. In general, the usage range of Bluetooth TWS headphone is wider than Smart Phone’s.
The difference of usage between Bluetooth TWS headphone and Smart Phone result in the difficulty on estimating battery life. Generally, people know about Smart Phone that the bigger Phone Panel with bigger battery but higher power consumption cause the shorter battery life. It takes around 4 ~ 6 hours to run out of battery life when watching video, taking photo, internet surfing continuously. The battery needs to be charged after a whole day using. However, people have no sense about battery life for Bluetooth TWS headphone. The battery of TWS headphone is much smaller, people have no idea about the reasonable battery life in the senario such as listening to music, taking phone call or the headphone on standby, not to mention the battery capacity and health could be different between left and right headphone. All these situations may cause user misjudge battery life and proper timing to charge the battery. In conclusion, the wide charging and discharging range of Bluetooth TWS headpone and independently battery situation between left and right headphone could rusult in poor user experience if there is no accurate Fuel Gauge IC applied for reporting battery information.

4.
Requirement and challenge of battery
capacity calculation for TWS Headphone
In previous paragraph, we know there are 3 batteries in a set of Bluetooth TWS headphone product, 1 in charging case and 2 for each headphone. Not only the battery capacity is smaller, but also the battery characteristic will be different. It needs accurate measurement of battery voltage and current from Battery Fuel Gauge IC for battery precisely capacity calculation. With precisely calculation, Fuel Gauge IC could provide correct battery capacity, remaining time information, when to charge battery and good user experience. Also, an accurate Fuel Gauge IC will maximize the battery life.
Furthermore, here’re more discussion for necessity of accurate Fuel Gauge IC to Bluetooth TWS headphone and defect if accurate Fuel Gauge IC is not applied :
1. Headphone without accurate Fuel Gauge IC : The battery aged over time. Inaccurate Battery Capacity calculation results in the battery fails to be full charged and battery capacity (SOC) reports less than 100% when Charging Case or Headphone is charging. Also, it will cause the battery fails to be full discharged and show mismatched EDV (end of discharging voltage) when battery capacity (SOC) reports to 0%. Another fatal issue from mismatched EDV is the headphone may be forced to shutdown because of too low battery voltage before SOC reports to 0%. The RT9426 features accurate voltage measurement (±7.5mV) and current measurement (±1%). It helps the RT9426 achieves accurate measurement with application of Bluetooth TWS Headphone which uses battery of small capacity and operates in wide loading range such from long standby time to heavy discharging loading. Also, by algorithm of VGCSTM, the RT9426 can provide smoothly and continuously estimation of Fully Charged, Fully Discharged, Relaxation and Battery Self-Discharging and the values will not jump or drop suddenly. And by accurate battery capacity (SOC) and battery health (SOH) reports, the battery status is under well control. Issues we mentioned previously will not occur and makes a good user experience.
2. Large power consumption is the issue when estimating battery capacity by system software or PMIC. Low power consumption is an important factor to TWS headphone. If it would be necessary to wake up main processor, MCU or PMIC whenever measuring and updating voltage and current information, it will be huge affection to battery life regarding the power consumption of main processor, MCU or PMIC is around 5 ~ 20mA while the battery capacity of TWS headphone is only 30mAh. It’s reasonable that main processor works for heavy loading task such as connecting to smart phone, playing music or making phone call. But in the other occasions such as standby for long time, the RT9426 is the best choice of continuously measuring and monitoring battery status because of its low quiescent.
RT9426 provides accurate voltage measurement with error within ±7.5mV and current measurement with error within ±1%. The best capacity estimation error is within 1%, the RT9426 use package of WL-CSP which is tiny, least BOM includes only 1 Sense Resistor and 1 capacitor, power consumption is 14µA for normal mode and 5µA for sleep mode which makes battery life of Bluetooth TWS headphone up to 10 month when it’s standby. All these features meet the requirement of Bluetooth TWS headphone perfectly.
5.
Introduction
of the RT9426
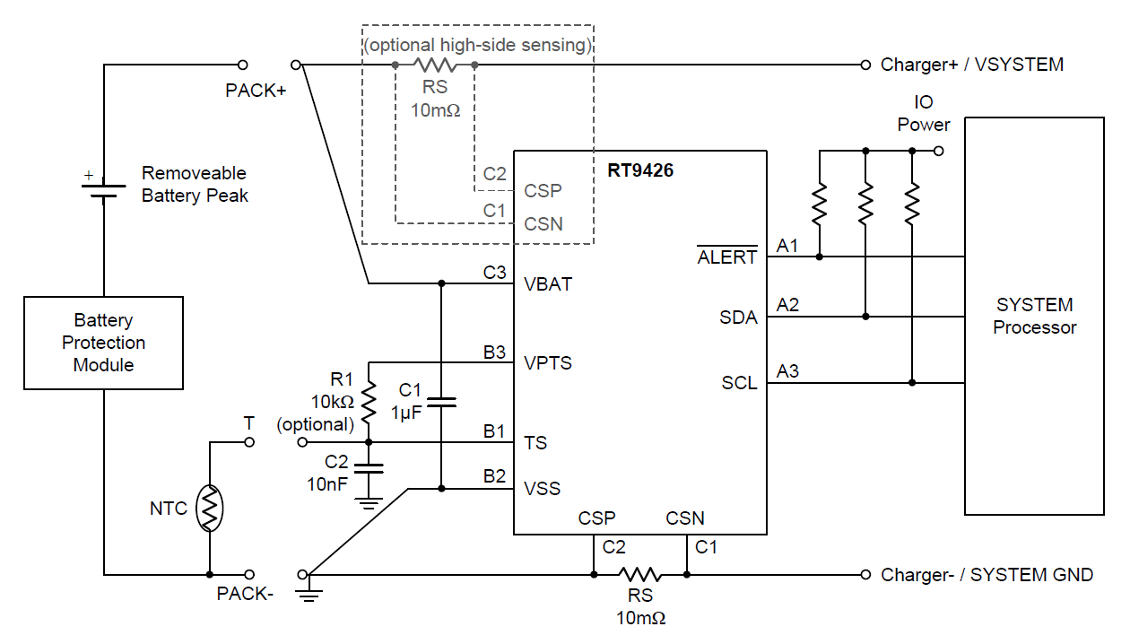
The RT9426 is a fuel gauge IC for single cell li-ion/li-polymer battery. It takes care of battery capacity calculation and battery status management and asides in system side. RT9426 adopts algorithm of VoltaicGauge™ with Current Sensing (VGCS). By checking the difference between battery voltage and OCV, it increases or decreases the State of Charge (SOC), battery health (SOH), Full Charge Capacity (FCC), Time To Empty (TTE) and Cycle Count, etc. By employing battery current information in VGCS algorithm, the battery status becomes smoother and stable and cause no accumulation error in time and current accumulation. Comparing to Coulomb Counter algorithm which causes accumulation error, there are more advantages on the RT9426 for eliminating current measurement error and capacity estimation error by battery self-discharging. The RT9426 reports complete battery information to main processor by interrupt mechanism. The reports include alarms of over voltage, under voltage, over temperature, under SOC, SOC changes, etc. In application of large current loading, kelvin-sense connection for the RT9426 schematic helps to reduce IR drop effect, optimize charging characteristic, and delivering more safety. It also save space from PCB and reduce the cost of the system due to ultra-low power consumption, small size of the RT9426 chip and least external components.


Features of RT9426 :
- Single Cell Li-ion/polymer battery fuel gauge resides on system board
- Employing patented VoltaicGaugeTM With Current Sensing Compensation (VGCS) for battery capacity(SOC) calculation
- Supporting High / Low-side current measurement with external low-value 2.5 ~ 20mΩ sense resistor to reduce resistance from PCB and thermal effect.
- Supporting Temperature measurement from Internal (chip) and External (battery)
- Complete Monitoring for Battery Status and Information :
► Battery Capacity (SOC), Battery Health (SOH), Cycle Count, Full Charge Capacity (FCC), Time To Empty, etc.
- Alarm for abnormal situation : Over/Under-Voltage Alarm (UV, OV), Over-Temperature Alarm (OT), Under SOC and SOC Change Alarm (US, SC), Battery Removal Alarm
- Ultra Low Quiescent : Active : 14µA / Sleep : 3 ~ 7µA (optional) / Shutdown : 0.5µA
- Least external BOM : 1µF x 1, RS x 1, NTC x 1 (optional)
- IC Package :
► WL-CSP-9B 2.29x1.74 (BSC) / Pitch 0.5mm
► WDFN-12L 2.5x4 / Pitch 0.4mm
Supporting Complete Development Toolkit and Software for the RT9426 :