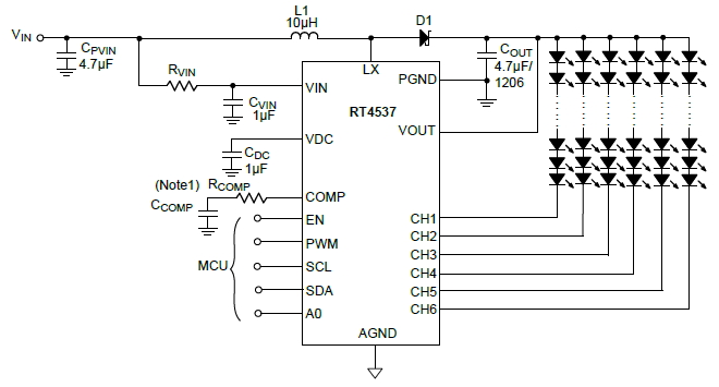
The RT4537 is a high efficiency driver for white LEDs. It is suitable for single/two cell battery input to drive LED light bars which contains six strings in parallel and up to 10 WLEDs per string. The internal current sinks support a maximum of ±2% current mismatching for excellent brightness uniformity in each string of LEDs. To provide enough headroom for current sink operation, the boost controller monitors the minimum voltage of the feedback pins and regulates an optimized output voltage for power efficiency.
The RT4537 contains I2C interface for controlling the dimming mode, operating frequency and the LED current. The internal 250mΩ, 36V power switch with current-mode control provides over current protection.
The switching frequency of the RT4537 is also adjustable from 100 kHz to 1.6MHz, which allows flexibility between efficiency and component size.
The RT4537 is available in the WQFN-24L 3x3 with pitch 0.4mm package.
Applications
- Tablet and Notebook LED Backlight