Purpose
The RT2810B is an Advanced Constant On-Time (ACOT™) mode step-down converter with the input voltage range from 4.5V to 18V and provides 10A output current. This document explains the function and use of the RT2810B evaluation board (EVB), and provides information to enable operation, modification of the evaluation board and circuit to suit individual requirements.
Introduction
General Product Information
The RT2810B is a synchronous step-down converter with Advanced Constant On-Time (ACOT™) mode control. The ACOT™ provides a very fast transient response with few external components. The low impedance internal MOSFET supports high efficiency operation with wide input voltage range from 4.5V to 18V. The proprietary circuit of the RT2810B enables to support all ceramic capacitors. The output voltage can be adjustable between 0.7V and 8V. The soft-start time is adjustable by an external capacitor.
Product Feature
-
4.5V to 18V Input Voltage Range
-
10A Output Current
-
12mΩ Internal High-Side N-MOSFET and 5.4mΩ Internal Low-Side N-MOSFET
-
Advanced Constant On-Time Control
-
Fast Transient Response
-
Support All Ceramic Capacitors
-
Up to 95% Efficiency
-
Adjustable Switching Frequency from 300kHz to 700kHz
-
Adjustable Output Voltage from 0.7V to 8V
-
Adjustable Soft-Start
-
Pre-bias Start Up
-
Adjustable Current Limit from 6A to 16A
-
Cycle-by-Cycle Over Current Protection
-
Power Good Output
-
Input Under-Voltage Lockout
-
Hiccup Mode Under-Voltage Protection
Key Performance Summary Table
|
Key Features
|
Evaluation Board Number : PCB055_V1
|
|
Default Input Voltage
|
12V
|
|
Max Output Current
|
10A
|
|
Default Output Voltage
|
1.4V
|
|
Default Marking & Package Type
|
RT2810BHGQUF, UQFN-16JL 3x3 (FC)
|
|
Operation Frequency
|
Steady 500kHz at all loads
|
Bench Test Setup Conditions
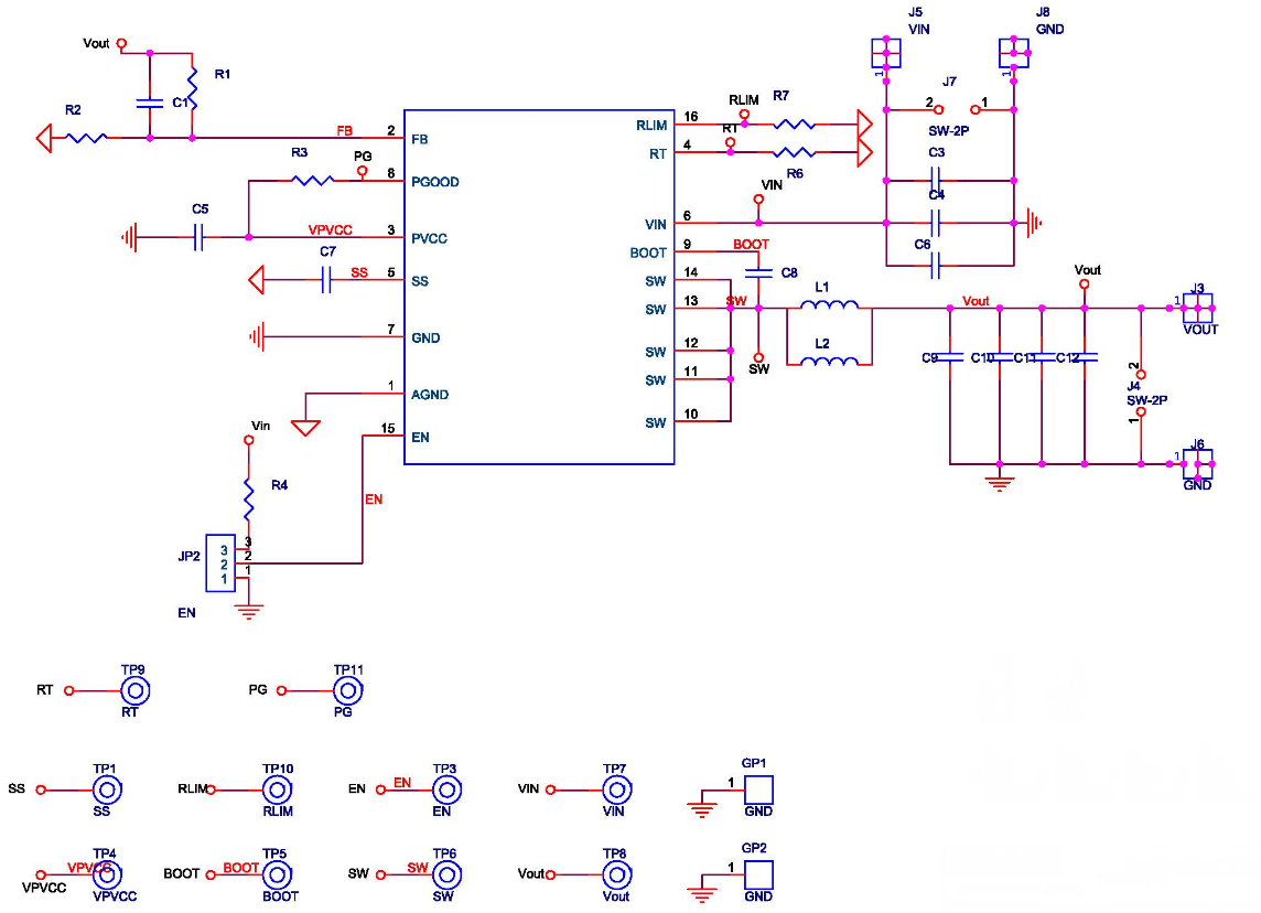
Headers Description and Placement

Please carefully inspect the EVB IC and external components, comparing them to the following Bill of Materials, to ensure that all components are installed and undamaged. If any components are missing or damaged during transportation, please contact the distributor or send e-mail to evb_service@richtek.com
Test Points
The EVB is provided with the test points and pin names listed in the table below.
|
Test point/
Pin name
|
Signal
|
Comment (expected waveforms or voltage levels on test points)
|
|
PVCC
|
Internal Regulator Output
|
5V bias supply output. Connect a 1µF capacitor to ground.
|
|
SS
|
Soft-Start Time Setting
|
Soft-Start Time Setting. An external capacitor should be connected between this pin and GND.
|
|
VIN
|
Input voltage
|
Power Input. The input voltage range is from 4.5V to 18V. Must bypass with a suitably large ceramic capacitor.
|
|
GND
|
Ground
|
Ground.
|
|
PG
|
Power Good Indicator
|
Power Good Indicator Open-Drain Output.
|
|
BOOT
|
Bootstrap supply test point
|
Bootstrap. This capacitor is needed to drive the power switch's gate above the supply voltage. It is connected between SW and BOOT pins to form a floating supply across the power switch driver. A 0.1µF capacitor is recommended for use.
|
|
SW
|
Switch node test point
|
Connect this pin to an external L-C filter.
|
|
EN
|
Enable Control Input
|
A logic-high enables the converter; a logic-low forces the IC into shutdown mode reducing the supply current to less than 10µA.
|
Power-up & Measurement Procedure
1. Apply a 12V nominal input power supply (4.5V < VIN < 18V) to the VIN and GND terminals.
2. Set the jumper at JP2 to connect terminals 2 and 3, connecting EN to VIN through resistor R4, to enable operation.
3. Verify the output voltage (approximately 1.4V) between VOUT and GND.
4. Connect an external load up to 10A to the VOUT and GND terminals and verify the output voltage and current.
Output Voltage Setting
Set the output voltage with the resistive divider (R1, R2) between VOUT and GND with the midpoint connected to FB. The output is set by the following formula :

Schematic, Bill of Materials & Board Layout
EVB Schematic Diagram

Bill of Materials
|
Reference
|
Qty
|
Part Number
|
Description
|
Package
|
Manufacture
|
|
U1
|
1
|
RT2810BHGQUF
|
DC/DC Converter
|
UQFN-16JL 3x3 (FC)
|
RICHTEK
|
|
C1
|
1
|
|
NA
|
C-0603
|
|
|
C3, C4
|
2
|
UMK325BJ106MM
|
10µF/50V/X5R/1210
|
C-1210
|
TAIYO YUDEN
|
|
C5
|
1
|
C1608X5R1E105KT000E
|
1µF/25V/X5R/0603
|
C-0603
|
TDK
|
|
C6, C8, C12
|
3
|
C1608X7R1H104KT000N
|
0.1µF/50V/X7R/0603
|
C-0603
|
TDK
|
|
C7
|
1
|
0603B103K500
|
10nF/50V/X7R/0603
|
C-0603
|
WALSIN
|
|
C9
|
1
|
C3225X5R1E226MT
|
22µF/25V/X5R/1210
|
C-1210
|
TDK
|
|
C10, C11
|
2
|
C3225X5R1E226MT
|
22µF/25V/X5R/1210
|
C-1210
|
TDK
|
|
L1
|
1
|
7443340100
|
1.0µH/17A
|
8.4 x 7.9 x 7.2mm
|
Wurth Elektronik
|
|
L2
|
1
|
|
NA
|
|
|
|
R1, R2
|
2
|
|
20k
|
R-0603
|
|
|
R6
|
1
|
|
150k
|
R-0603
|
|
|
R7
|
1
|
|
80k
|
R-0603
|
|
|
R3, R4
|
1
|
|
100k
|
R-0603
|
|
PCB Layout

Top View (1st layer)

PCB Layout—Inner Side (2nd Layer)

PCB Layout—Inner Side (3rd Layer)

Bottom View (4th Layer)