This website stores cookies on your computer. These cookies are used to collect information about how you interact with our website and allow us to remember you. We use this information in order to improve and customize your browsing experience and for analytics and metrics about our visitors both on this website and other media. To find out more about the cookies we use, see our Cookie Statement. If you decline, your information won’t be tracked when you visit this website. A single cookie will be used in your browser to remember your preference not to be tracked. Find out more here.
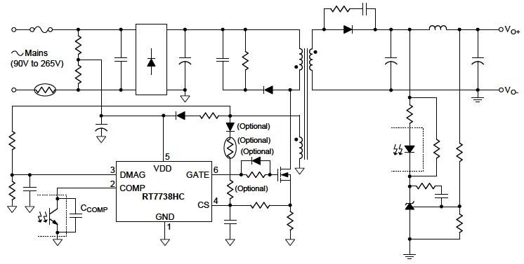
The RT7738HC series are enhanced high efficient multi-mode PWM flyback controller with proprietary SmartJitterTM technology. The innovative SmartJitterTM technology can not only reduces the EMI emissions of SMPS when the system enters green mode, but also eliminates the output jittering ripple. Also, the RT7738HC series feature Continuous Conduction Mode (CCM) and valley switching multi-mode control to optimize the product performance. To meet the stringent trend toward performance in recent years, the RT7738HC series are the best choice for product designers. The RT7738HC are available in SOT-23-6 package, and it is a current mode PWM controller. Comprehensive protection and programmable functions are built-in, including a programmable propagation delay time compensation, a programmable output Over- Voltage Protection (OVP), a programmable external Over-Temperature Protection (OTP), and a programmable bulk capacitor Brown-in/Brown-out protection. With the above features, the RT7738HC are a cost-effective and compact solution for AC-DC products.
Proprietary SmartJitterTM Technology► Reducing EMI Emissions of SMPS► Output Jittering Ripple Elimination
Continuous Conduction Mode (CCM) and Valley Switching Mode Control
Ultra-Low Start-Up Current ( < 3μA)
Accurate Over-Load Protection (OLP)
Programmable Propagation Delay Time Compensation
Programmable Output Over-Voltage Protection
Programmable External Over-Temperature Protection
Programmable Bulk Capacitor Brown-in/Brown-out Protection
Driver Capability : 200mA/−300mA
High Noise Immunity
Subscribe to receive the latest product news. (Login required)
.
Please check your email box and click validation url.