This website stores cookies on your computer. These cookies are used to collect information about how you interact with our website and allow us to remember you. We use this information in order to improve and customize your browsing experience and for analytics and metrics about our visitors both on this website and other media. To find out more about the cookies we use, see our Cookie Statement. If you decline, your information won’t be tracked when you visit this website. A single cookie will be used in your browser to remember your preference not to be tracked. Find out more here.
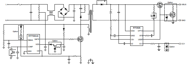
The RT7752GxQ series with Quasi-Resonant mode (QR) is specifically designed to work with controllers, such as the RT7202, to provide a total solution for USB PD or a programmable power adapter. The RT7752GxQ can achieve high efficiency, meet safety standards, and consume less than 50mW of power in a 5V standby condition. The RT7752GxQ includes several innovations in order to provide a solution with a wide range of output voltage. By way of DMAG pin, the RT7752GxQ senses output voltage to adjust loop gain for system stability, to adjust output over-voltage protection threshold voltage to protect external devices, and to adjust current limit to meet Limited Power Source (LPS) safety requirements. The RT7752GxQ is also equipped with comprehensive protection features, including Bulk-Capacitor brown-in /brown-out protection, VDD over-voltage protection (VDD OVP), output over-voltage/under-voltage protection (Output OVP/UVP), secondary rectifier short-circuit protection (SRSP), and external over-temperature protection (External OTP). For constant output power regulation, a resistor connected to CS pin can be used to achieve accurate line compensation across the universal input voltage range. The RT7752GxQ also provides various features to protect against any failures occurring at the secondary-side component, such as the RT7202 or a shunt regulator. The RT7752GxQ and the RT7202 work together to realize a robust and safe design to prevent all the potential fault scenarios, which may arise from versatile and unknown connections to various devices, cables, plugs and receptacles.
Optimized for Adaptive Output Power► Wide VDD Range : 10V to 40V► Adaptive Over-Current Protection► Adaptive Loop Gain Control for Loop Stability
High Efficiency► Green Mode Operation at Light Load and No Load
Comprehensive Protection Features► Bulk-Capacitor Brown-In and Brown-Out Protection► VDD Over-Voltage Protection► Output Over-Voltage and Under-Voltage Protection► External Over-Temperature Protection► Secondary Rectifier Short-Circuit Protection► Programmable Line Compensation
Others► < 50mW in 5V Standby Mode for Power Saving► Driver Capability : 300mA/-300mA► SmartJitterTM Technology
Subscribe to receive the latest product news. (Login required)
.
Please check your email box and click validation url.