RT7757

PWM Controller for Programmable Power Converter (USBPD)

RT7757
New

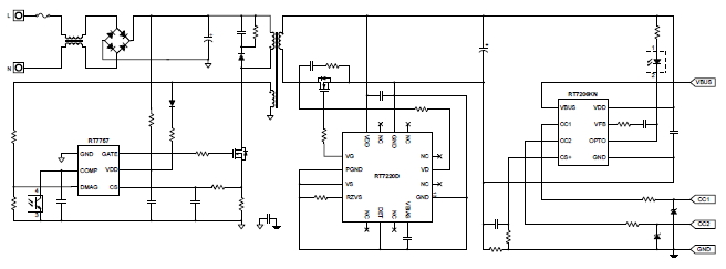
The RT7757 series is specifically designed to work with controllers, such as the RT7220D, to provide a total solution for USB PD or a programmable power adapter. The RT7757 provides a high power efficiency control scheme that applies the zero-voltage switching (ZVS) technology.

The RT7757 achieves a wide-range of output voltage by utilizing several innovations, including (1) By using DMAG pin, the RT7757 senses output voltage to adjust loop gain for system stability, to adjust output overvoltage protection threshold voltage to protect external devices, and to adjust current limit to meet Limited Power Source (LPS) safety requirements; (2) The RT7757 is also equipped with comprehensive protection features, including bulk-capacitor brown-in/brown-out protection, VDD overvoltage protection (VDD_OVP), output overvoltage/undervoltage protection (Output OVP/UVP), secondary rectifier short-circuit protection (SRSP), and external over-temperature protection (External OTP); (3) For constant output power regulation, a resistor connected to CS pin can be used to achieve accurate line compensation across the universal input voltage range; and (4) The RT7757 also provides various features to protect against any failures occurring at the secondary-side component, such as the RT7206 or a shunt regulator.

In applications, it is suggested that the RT7757 be used with a secondary controller RT7206 to realize a robust and safe design to prevent all potential fault conditions due to misconnection of various devices, cables, plugs and receptacles.

Applications

  • USB PD, Fast Charge and Programmable Power Adapters
  • General Purpose High-Efficiency Compact Size Flyback Power Converters

Key Spec.

RT7757
Status Active
Feedback Regulation Mode SSR
Switching Frequency_Normal (kHz) 130
Switching Frequency_Peak (kHz) 130
Peak load Application No
HV Start-up No
CCM/Valley Multi-mode QR/Valley Switching Multi-Mode
Programmable Burst/Green-mode Yes
Brown-in/out Yes (Buck cap.Side)
OVP OVP
External OTP Yes
UVLO ON (V) 16.5
UVLO OFF (V) 7
VDD OVP (V) 67
Features Current Mode Control;Cycle-by-Cycle Current Limit;OCP;OVP;PWM;SCP;UVP
Package Type SOT-26

Features

  • High Efficiency
    ► Green Mode Operation at Light Load and No Load
    ► Zero-Voltage Switching and QR Switching

  • Optimized for Adaptive Output Power
    ► Wide VDD Range: 9V to 64V
    ► Adaptive Overcurrent Protection
    ► Adaptive Loop Gain Control for Loop Stability
    ► Adaptive Burst Model Control

  • Comprehensive Protection Features
    ► Bulk-Capacitor Brown-In and Brown-Out Protection
    ► VDD Overvoltage Protection
    ► Output Overvoltage and Undervoltage Protection
    ► External Over-Temperature Protection
    ► Secondary Rectifier Short-Circuit Protection
    ► Programmable Line Compensation