RT7790GBQ

Advanced PWM Controller for Programmable Power Converter

RT7790GBQ
New

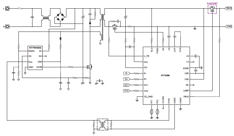
The RT7790GBQ is specifically designed to work with the controllers, such as the RT7208E, to provide a total solution for the USB PD or a programmable power adapter.

The RT7790GBQ integrates bi-direction control to deliver zero-voltage switching (ZVS) pulse signal to RT7208E and receive feedback pulse signal to regulate output voltage and current from RT7208E by using a pulse transformer. Therefore, the RT7790GBQ can achieve high efficiency by ZVS on the primary-side MOSFET and can also reduce the MOSFET temperature at high voltage input.

The RT7790GBQ possesses several innovations in system control, by which the RT7790GBQ can therefore allow one to design a power solution with a wide range of output voltage. One of the innovations is by using the DMAG pin, the RT7790GBQ senses output voltage to adjust loop gain for system stability, and to adjust current limit for Limited Power Source (LPS) safety requirements.

The RT7790GBQ is also equipped with comprehensive protection features, including Bulk-Capacitor brown-in /brown-out protection, VDD over-voltage protection (VDD OVP), output over-voltage/under-voltage protection (Output OVP/UVP), secondary rectifier short-circuit protection (SRSP), and external over-temperature protection (External OTP). In case for constant output power regulation, a resistor connected between current sense resistor to CS pin can be used to achieve accurate line compensation across the universal input voltage range. Moreover the RT7790GBQ provides various features to protect against failures occurring at the secondary-side component.

In applications, the RT7790GBQ use with a secondary controller RT7208E to realize a robust and safe design to prevent all the potential fault conditions due to misconnection of various devices, cables, plugs and receptacles.

Applications

  • USB PD and Programmable Power Adapters

Key Spec.

RT7790GBQ
Status Active
Feedback Regulation Mode SSR
Switching Frequency_Normal (kHz) 135
Switching Frequency_Peak (kHz) 135
Peak load Application No
HV Start-up Yes
CCM/Valley Multi-mode QR/Valley Switching Multi-Mode
Programmable Burst/Green-mode No
Brown-in/out Yes (Buck cap.Side)
OVP OVP
External OTP Yes
UVLO ON (V) 17
UVLO OFF (V) 6.4
VDD OVP (V) 37
Features Current Mode Control;Cycle-by-Cycle Current Limit;OCP;OVP;PWM;SCP;UVP
Package Type SOP-8

Features

  • Bi-Direction Control
    ► Using a Pulse Transformer to Deliver ZVS Pulse Signal and Receive Feedback Pulse Signal

  • Optimized for Adaptive Output Power
    ► Wide VDD Range : 8V to 37V
    ► Adaptive Output Over-Voltage Protection
    ► Adaptive Zero-Duty Mode Control
    ► Adaptive Loop Gain Control for Loop Stability

  • High Efficiency
    ► DCM ZVS Mode at High Line and Heavy Load
    ► Green Mode and Zero-Duty Mode at Light Load or No Load

  • Comprehensive Protection Features
    ► Bulk-Capacitor Brown-In and Brown-Out Protection
    ► VDD Over-Voltage Protection
    ► Output Over-Voltage and Under-Voltage Protection
    ► External Over-Temperature Protection
    ► Secondary Rectifier Short-Circuit Protection
    ► Programmable Line Compensation

  • Others
    ► Multi-Mode PWM Operation
    ► Driver Capability : 200mA/-300mA
    ► SmartJitterTM Technology