This website stores cookies on your computer. These cookies are used to collect information about how you interact with our website and allow us to remember you. We use this information in order to improve and customize your browsing experience and for analytics and metrics about our visitors both on this website and other media. To find out more about the cookies we use, see our Cookie Statement. If you decline, your information won’t be tracked when you visit this website. A single cookie will be used in your browser to remember your preference not to be tracked. Find out more here.
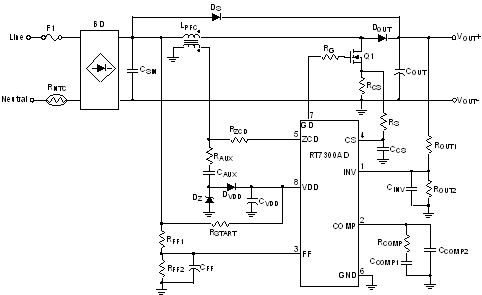
The RT7300AD is an active Power Factor Correction (PFC) controller with critical conduction mode (CRM) operation that is designed to meet line current harmonic regulations for the applications of AC-DC adapters, electronic ballasts and medium off-line power converters (<300W). The CRM and Feed-Forward schemes provide near unity power factor across a wide range of input voltages and output powers. The totem-pole gate driver with 600mA sourcing current and 800mA sinking current provides powerful driving capability for power MOSFET to improve conversion efficiency. The RT7300AD features an extra low start-up current (≤20μA) and supports a disable function to reduce power consumption in standby mode, which makes it easy to comply with energy saving regulations such as Blue Angel, Energy Star and Energy 2000. This controller integrates comprehensive safety protection functions for robust designs including input under voltage lockout, output over voltage protection, under voltage protection and cycle-by-cycle current limit. The RT7300AD is a cost-effective solution for PFC power converter with minimum external components. It is available in the SOP-8 package.
Critical Conduction Mode (CRM) Operation
Constant On-Time Control (Voltage Mode)
Near Unity Power Factor
Ultra Low Start-up Current (<20μA)
Input Voltage Feed-Forward Compensation
Wide Supply Voltage Range from 12V to 25V
Totem Pole Gate Driver with 600mA/-800mA
Maximum Frequency Clamping
DCM THD Optimization
Fast Dynamic Response
Light Load Burst Mode Operation
Brown-in/Brown-out Detection
Disable Function
Maximum/Minimum On-Time Limit
Cycle-by-Cycle Current Limit
Output Over-Voltage Protection (OVP)
Output Under-Voltage Protection (UVP)
Under-Voltage Lockout (UVLO)
RoHS Compliant and Halogen Free
Subscribe to receive the latest product news. (Login required)
.
Please check your email box and click validation url.