loading

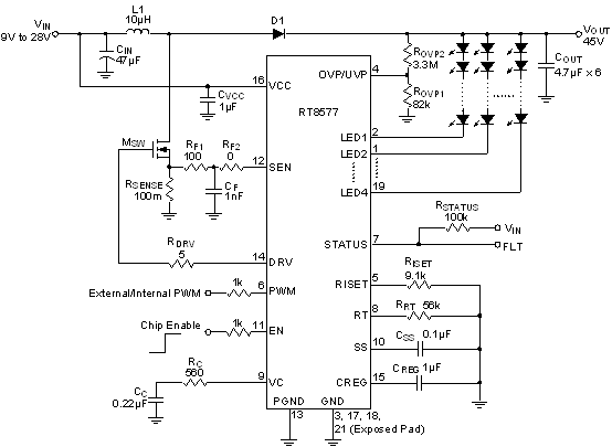
The RT8577 is an 4-CH LED driver capable of delivering 200mA for each channel. The RT8577 is a current mode boost converter with an adjustable switching frequency via the RT pin from 100kHz to 1MHz and a wide VIN range from 9V to 28V.

The PWM output voltage loop selects and regulates the LED pin with the highest voltage string to 0.6V, hence allowing voltage mismatches between LED strings. The RT8577 automatically detects and disconnects any unconnected and/or broken strings during operation from PWM loop to prevent VOUT from over voltage. The 1.5% matched LED currents on all channels are simply programmed with a resistor. A very high contrast ratio true digital PWM dimming can be achieved by driving the PWM pin with a PWM signal.

When an abnormal situation (open/short/thermal) occurs, a status signal will be sent to the system to shut down the IC.

Applications

  • LCD TV, Monitor Display Backlight
  • LED Driver Application
  • General Purpose Constant Current Source
Key Spec.
RT8577
Status NRND
Vin (min) (V) 9
Vin (max) (V) 28
SW Freq (typ) (kHz) 1000
Number of LEDs (max) (pcs) 52
Iout (max)/channel (mA) 200
Iq (typ) (mA) 5
Dimming Control PWM
Topology Boost
Features Adjustable Frequency;Cycle-by-Cycle Current Limit;Enable Input;OVP;SCP
Package Type WQFN5x5-20
Outline Dimension, Footprint, Drawing Download
Features
  • Wide Input Supply Voltage Range : 9V to 28V
  • Adjustable Boost Controller Switching Frequency from 100kHz to 1MHz
  • Programmable Channel Current
  • Channel Current Matching : ±1.5%
  • External Dimming Control
  • Boost MOSFET Over Current Protection
  • Automatic LED Open/Short Protection to Avoid Output Over Voltage
  • VCC Under Voltage Lockout
  • Adjustable Over Voltage Protection
  • Under Voltage Protection
  • Thermal Shutdown Protection
  • Abnormal Status Indicator for Open/Short/Thermal Condition
  • RoHS Compliant and Halogen Free
Technical Documents
TitleItem TypeLast UpdateDownload
Richtek Product Selection Guide [Jan., 2025] Selection Guide2025/01/13
Related Products
TitleDownload
RT8577A: High Voltage 4-CH LED Driver
TOP