loading

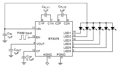
The RT9379 is a 6 channel WLED driver with auto mode selection of x1, x1.5 and x2 mode with low dropout voltage in current sources. The RT9379 can power up to 6 white LEDs with regulated constant current for uniform intensity. Each channel (LED1 to LED6) can support up to 25mA. The part maintains highest efficiency by utilizing x1/x1.5/x2 fractional charge pump and low dropout current regulators. For the brightness control, user can easily use a PWM signal generated from GPIO to control the brightness of WLEDs.
The RT9379 is available in a WQFN-16L 2x3 package. Small 1μF capacitors can be used for fly capacitors. It provides the best backlighting solution with high efficiency and smallest board space for portable application.

Applications

  • Camera Phone, Smart Phone
  • White LED Backlighting
Key Spec.
RT9379
Status EOL
Vin (min) (V) 2.8
Vin (max) (V) 4.5
SW Freq (typ) (kHz) 1000
Number of LEDs (max) (pcs) 6
Iout (max)/channel (mA) 25
Iq (typ) (mA) 1
Dimming Control PWM
Features Enable Input;OVP
Package Type WQFN2x3-16
Outline Dimension, Footprint, Drawing Download
Features
  • 85% Average Efficiency Over Li-ion Battery Discharge
  • Support Up to 6 White LEDs
  • Support Up to 25mA/Per Channel
  • PWM Brightness Control
  • 60mV Current Source Dropout
  • 1% LED Current Accuracy
  • 0.7% LED Current Matching
  • Automatic x1/x1.5/x2 Charge Pump Mode Transition
  • Low Input Noise and EMI
  • Over Voltage Protection
  • Power On/Mode Transition Inrush Protection
  • 1MHz Switching Frequency
  • 0.4μA Low Shutdown Current
  • RoHS Compliant and Halogen Free
TOP