loading

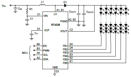
The RT4539 is a high efficiency driver for white LEDs. It is suitable for single/two cell battery input to drive LED light bars which contains six strings in parallel. The internal current sinks support a maximum of ±2% current mismatching for excellent brightness uniformity in each string of LEDs. To provide enough headroom for current sink operation, the Boost converter monitors the minimum voltage of the feedback pins and regulates an optimized output voltage for power efficiency.

The RT4539 has a wide input voltage operating range from 2.7V to 24V and contains I2C interface for controlling the dimming mode, operating frequency and the LED current. The internal 250mΩ, 36V power switch with current-mode control provides over-current protection. The switching frequency of the RT4539 is adjustable from 300kHz to 1.6MHz, which allows flexibility between efficiency and component size.

The RT4539 is available in the WL-CSP-20B 1.71x2.371 (BSC), with pitch 0.4mm package.

Applications

  • Tablet and Notebook Backlight
Key Spec.
RT4539
Status Active
Vin (min) (V) 2.7
Vin (max) (V) 24
Vout (max) (V) 40
LED Channels 6
Topology Boost + Current Source
SW Freq (typ) (kHz) 600
Vcs (typ) (mV) 0.5
Dimming Control I2C;PWM;PWM-to-Analog
Features Adjustable Current Limit;Adjustable Frequency;Adjustable Soft-Start;Enable Input;I2C;Internal Compensation;OCP;OVP
Package Type WL-CSP1.71x2.371-20(BSC)
Outline Dimension, Footprint, Drawing Download
Features
  • Wide Operating Input Voltage : 2.7V to 24V
  • High Output Voltage : Up to 36V
  • Programmable Channel Current : 10.04mA to 35mA
  • Channel Current Regulation with Accuracy ±3% and Matching ±2%
  • Dimming Controls
    ► Direct PWM Dimming up to 20kHz and Minimum On-Time to 400ns
    ► PWM to Analog Dimming up to 20kHz with 9-bit Resolution
    ► PWM Pin and/or I2C-Controlled with Programmable Linear@12 bits or Exponential@11 bits Brightness Control
    ► Digitally Advanced Sloping for Smooth Dimming
  • Adjustable Dimming Mode Control.
  • Adjustable Advanced Brightness Control.
  • Adjustable Switching Frequency of Boost Converter from 300kHz to 1.6MHz.
  • PFM function for High Efficiency at Light Load
  • Programmable Spread Spectrum Scheme and Edge Rate Control Minimize Switching Noise and Improve EMI Performance
  • Protections
    ► LED Strings Open Detection
    ► LED Strings Short Protection
    ► Programmable Current Limit of Boost.
    ► Programmable Over-Voltage Protection Level
    ► Over-Temperature Protection
  • Integrated Memory by MTP
  • 20-Ball WL-CSP, with pitch 0.4mm Package
Part NumberPackage TypePackage Qty.DistributorStockBuy From Authorized Distributor
RT4539WSCWL-CSP1.71x2.371-20(BSC)3,000 Digikey 316 Buy
2,493 Buy
Evaluation Board
Part NumberDistributorStockBuy From Authorized Distributor
EVB_RT4539WSC Digikey 4 Buy
Mouser 0 Lead-Time: 14 weeks
TOP