This website stores cookies on your computer. These cookies are used to collect information about how you interact with our website and allow us to remember you. We use this information in order to improve and customize your browsing experience and for analytics and metrics about our visitors both on this website and other media. To find out more about the cookies we use, see our Cookie Statement. If you decline, your information won’t be tracked when you visit this website. A single cookie will be used in your browser to remember your preference not to be tracked. Find out more here.
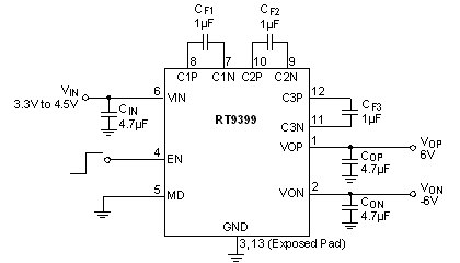
The RT9399 is a highly integrated step-up charge pump and inverting charge pump to generate positive and negative output voltage. The RT9399 is available in the XDFN-12SL 3x1.5 package to achieve optimized solution for PCB space.
2.5V to 4.5V Supply Voltage Range
Over 80% Average Efficiency of Battery Life
Support up to 50mA Output Current
Low 1μA Shutdown Current
Internal Soft-Start Function
Short Circuit Protection Function
x2 Mode for Positive Voltage and x-1 Mode for Negative Voltage
Low Input Noise and EMI
Available in 12S-Lead XDFN Package
RoHS Compliant and Halogen Free
Subscribe to receive the latest product news. (Login required)
.
Please check your email box and click validation url.