This website stores cookies on your computer. These cookies are used to collect information about how you interact with our website and allow us to remember you. We use this information in order to improve and customize your browsing experience and for analytics and metrics about our visitors both on this website and other media. To find out more about the cookies we use, see our Cookie Statement. If you decline, your information won’t be tracked when you visit this website. A single cookie will be used in your browser to remember your preference not to be tracked. Find out more here.
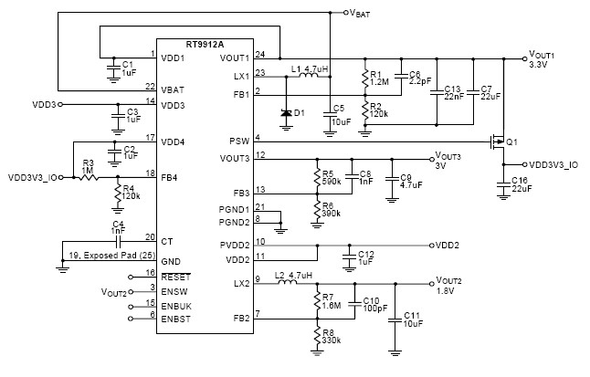
The RT9912A is a multi-channel power management IC providing power conversion and system power manage-ment functions for one or two alkaline battery powered portable handheld device.The RT9912A integrates one high efficiency synchronous buck regulator, one high efficiency boost regulator, one linear regulator and one adjustable voltage detector for reset function.
300mA Sync. Step Down Converter for VCORE
300mA Sync. Step Up Converter for IO and Memory
High Efficiency Up to 92%
Low Dropout Linear Regulator
Adjustable Voltage Detector for Reset Function
Current Limit Protection
Thermal Shutdown Protection
Low Operation Current Consumption
Small 24-Lead WQFN Package
RoHS Compliant and Halogen Free
Subscribe to receive the latest product news. (Login required)
.
Please check your email box and click validation url.