RT9705B

80mΩ, 1A Power Multiplexer

RT9705B
New

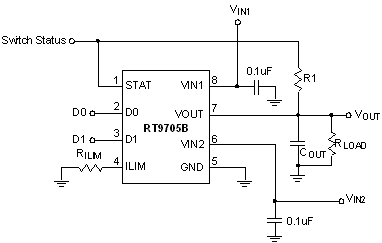
The RT9705B is a dual input single output power multiplexer specifically designed to provide seamless voltage transition between two independent power suppliers. Equipped with two low RDS(ON) N-Channel MOSFETs driven by internal charge pump circuitry, the RT9705B is able to deliver 1A output current with only 80mV voltage drop. Manual or auto switching mode is easily selected by two digital inputs D1 and D0. When both D0 and D1 are selected high, the RT9705B enters shutdown mode and consumes minimum power making it ideal suitable for battery powered equipments. A STAT pin with open drain output is provided to indicate the switch status. A user-programmable up to 1.25A current limit function is available for maximum safety in various applications.

The RT9705B provides comprehensive protection functions, including adjustable current limit, over temperature protection, soft start function for minimum inrush current, cross-conduction protection, and reverse conduction protection. These features greatly simplify power multiplexer design. The RT9705B is available in TSSOP-8 package requiring minimum board area and smallest components.

Applications

  • LCD Monitor, LCD-TV
  • Information Appliance and Set-Top Box
  • Battery-Powered Equipment
  • ACPI Power Distribution
  • Motherboard & Notebook PCs
  • Mini PCI & PCI-Express Cards
  • PCMCIA & New Cards

Key Spec.

RT9705B
Status NRND
Number of Outputs 1
Vin (min) (V) 2.8
Vin (max) (V) 5.5
Ron (typ) (mOhm) 80
Iq (typ) (mA) 0.055
Current Limit (typ) (A) 1.25
FLAG Indicator Yes
Iocp Adjustable Yes
Switch Type Power Mux
Features Adjustable Current Limit;Cycle-by-Cycle Current Limit;Enable Input;SCP
Package Type TSSOP-8

Features

  • Adjustable Current Limiting up to 1.25A

  • Built-In (Typically 80mΩ) N-Channel MOSFET

  • Reverse Current Flow Blocking (no body diode) i.e. Output Can Be Forced Higher than Input (Off-State)

  • Low Supply Current :
    ►55μA Typical at Switch on State
    ►Less than 0.5μA Typical at Switch Off State

  • Guaranteed 1A Continuous Load Current

  • Wide Input Voltage Ranges : 2.8V to 5.5V

  • Open-Drain STAT Output

  • Hot Plug-In Application (Soft-Start)

  • Thermal Shutdown Protection

  • Smallest TSSOP-8 Package Minimizes Board Space

  • RoHS Compliant and 100% Lead (Pb)-Free