RT8004

3A, 4MHz, Synchronous Step-Down Regulator

RT8004
New

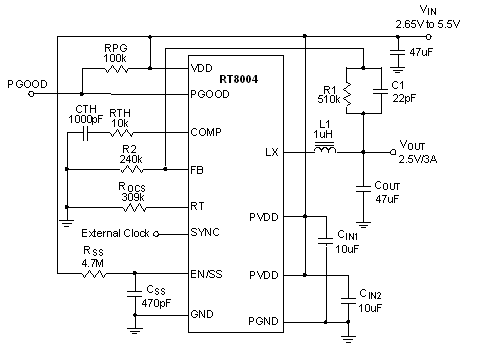
The RT8004 is a high efficiency synchronous, step-down DC/DC converter. Its input voltage range is from 2.65V to 5.5V and provides an adjustable regulated output voltage from 0.8V to 5V while delivering up to 3A of output current. The internal power switch with 75mΩ on-resistance increases efficiency and eliminates the need for an external Schottky diode. Switching frequency is set by an external resistor or can be synchronized to an external clock. 100% duty cycle provides low dropout operation extending battery life in portable systems. External compensation allows the transient response to be optimized over a wide range of loads and output capacitors.

The RT8004 operates in Forced Continuous Mode which reduces noise and RF interference. 100% duty cycle in Low Dropout Operation further maximize battery life.

Applications

  • Portable Instruments
  • Battery-Powered Equipment
  • Notebook Computers
  • Distributed Power Systems
  • IP Phones
  • Digital Cameras

Key Spec.

RT8004
Status EOL
Vin (min) (V) 2.65
Vin (max) (V) 5.5
Number of Outputs 1
Vout (min) (V) 0.8
Vout (max) (V) 5
Output Adj. Method Resistor
Iout (max) (A) 3
Current Limit (typ) (A) 5.2
Freq (typ) (kHz) 1000
Freq (min) (kHz) 300
Freq (max) (kHz) 4000
Ext Sync Yes
Ron_HS (typ) (mOhm) 75
Ron_LS (typ) (mOhm) 69
Iq (typ) (mA) 0.1
Features 100% Duty Cycle;Adjustable Frequency;Adjustable Soft-Start;Current Mode Control;Enable Input;External Synchronization;OCP;Power Good;Selectable (PSM or PWM);Stable with Ceramic Capacitor;UVP
Package Type VQFN4x4-16;TSSOP-16(PP)

Features

  • High Efficiency : Up to 95%

  • Low Quiescent Current : 100μA

  • Low RDS(ON) Internal Switches : 75mΩ

  • Programmable Frequency : 300kHz to 4MHz

  • No Schottky Diode Required

  • 0.8V Reference Allows Low Output Voltage

  • Low Dropout Operation : 100% Duty Cycle

  • Synchronizable Switching Frequency

  • Power Good Output Voltage Monitor

  • Over Temperature Protection

  • Thermally Enhanced TSSOP-16 (Exposed Pad) and 16-Lead VQFN 4x4 Packages

  • RoHS Compliant and 100% Lead (Pb)-Free