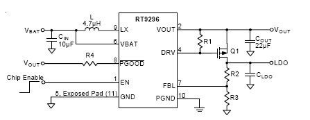
RT9296

Synchronous Boost Converter with LDO Controller

RT9296
New

The RT9296 is a synchronous boost converter, which is based on a fixed frequency pulse-width-modulation (PWM) controller using a synchronous rectifier to obtain maximum efficiency. The converter provides a power supply solution for products powered by a variety of batteries such as single cell, dual cell alkaline, NiMH and NiCd battery. At light load currents, the converter enters the power save mode to maintain a high efficiency over a wide load current range.
The output voltage can be programmed by an external resistor divider, or be a fixed voltage. Moreover, the converter can be disabled to the minimize battery drain. During shutdown, the load is completely disconnected from the battery. The maximum peak current in the boost switch is limited to 2A for current limit.
For the RT9296, a low-EMI (anti-ringing) mode is implemented (by trim option) to reduce ringing of the inductor phase pin when the converter enters the discontinuous conduction mode. Moreover, a linear controller is built-in in the chip for linear regulator application.

Applications

  • All One-Cell, Two-Cell and Three-Cell Alkaline, NiCd, NiMH and Single-Cell Li Batteries
  • Hand-Held Devices
  • WLED Flash Light

Key Spec.

RT9296
Status NRND
Vin (min) (V) 1.2
Vin (max) (V) 5
Vout (min) (V) 3.3
Vout (max) (V) 5
Output Adj. Method Resistor
Iq (typ) (mA) 0.1
SW Current Limit (typ) (A) 2
Freq (typ) (kHz) 1200
Ron (typ) (Ohm) 0.29
Features Enable Input;Internal Compensation;OCP;OVP;Power Good;UVP
Package Type WDFN3x3-10

Features

  • True Load Disconnection During Shutdown

  • Internal Synchronous Rectifier

  • Up to 96% Efficiency

  • Current Mode PWM Operation with Internal Compensation

  • Low Start-Up Voltage

  • Low Quiescent Current

  • Internal Soft-Start Control

  • Linear Controller

  • Low EMI Converter (Anti-Ringing)

  • Power Save Mode for Improved Efficiency at Light Load Current

  • Over-Current Protection

  • Short Circuit Protection

  • Over Temperature Protection

  • Over Voltage Protection

  • Small 10-Lead WDFN Package

  • RoHS Compliant and Halogen Free