This website stores cookies on your computer. These cookies are used to collect information about how you interact with our website and allow us to remember you. We use this information in order to improve and customize your browsing experience and for analytics and metrics about our visitors both on this website and other media. To find out more about the cookies we use, see our Cookie Statement. If you decline, your information won’t be tracked when you visit this website. A single cookie will be used in your browser to remember your preference not to be tracked. Find out more here.
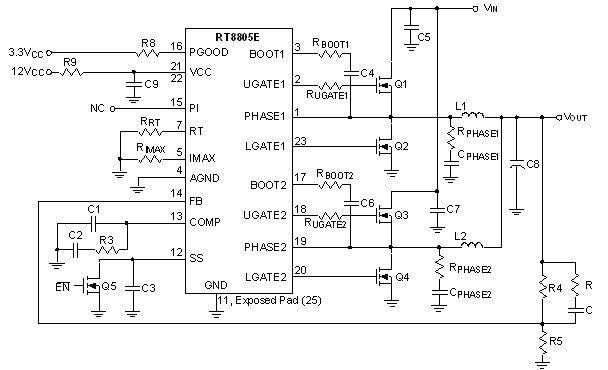
The RT8805E is the most compact dual-phase synchronous buck controller in the industry specifically designed for high power density applications. This part is capable of delivering up to 60A output current due to its embedded bootstrapped drivers that support 12V + 12V driving capability.The phase currents are sensed by innovative time sharing RDS(ON) current sensing technique for current balance and over current protection. Using one common GM amplifier to sense two phase currents eliminates offset and nonlinearity of the GM amplifier and yields good current balance. Other features include adjustable operation frequency from 50kHz to 1MHz, adjustable soft-start, PGOOD, external compensation, enable/shutdown for various application and performance consideration.The RT8805E comes to a tiny footprint package of WQFN-24L 4x4 package.
Subscribe to receive the latest product news. (Login required)
.
Please check your email box and click validation url.