RT8816B

Dual-Phase PWM Controller with PWM-VID Reference

RT8816B
New

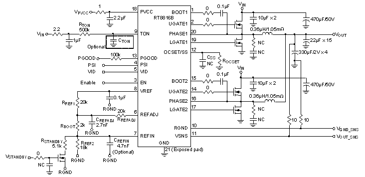
The RT8816B is a 2/1 phase synchronous Buck PWM controller which is optimized for high performance graphic microprocessor and support nVidia OVR2 spec with PWM-VID interface. The IC integrates a Constant-On-Time (COT) PWM controller, two MOSFET drivers with internal bootstrap diodes, as well as channel current balance and protection functions including Over-Voltage Protection (OVP), Under-Voltage Protection (UVP), current limit, and thermal shutdown into the WQFN-20L 3x3 package. The RT8816B adopts RDS(ON) current sensing technique. Current limit is accomplished through continuous inductor-current-sense, while RDS(ON) current sensing is used for accurate channel current balance. Using the method of current sampling utilizes the best advantages of each technique.

The RT8816B features external reference input and PWM-VID dynamic output voltage control, in which the feedback voltage is regulated and tracks external input reference voltage. Other features include adjustable switching frequency, dynamic phase number control, internal soft-start, power good indicator, and enable functions.

Applications

  • CPU/GPU Core Power Supply
  • Desktop PC Memory, VTT Power
  • Chipset/RAM Power Supply
  • Generic DC-DC Power Regulator

Key Spec.

RT8816B
Status Active
Vin (min) (V) 2.5
Vin (max) (V) 26
Vout (min) (V) 0.3
Vout (max) (V) 2
Number of Phases 2
Accuracy (Vout>=1V) (+/- %) 1
Freq Adj Yes
Freq (typ) (kHz) 300
Vcc (typ) (V) 5
Features Adjustable Current Limit;Adjustable Frequency;Adjustable Soft-Start;COT Control;Cycle-by-Cycle Current Limit;Diode Emulation Mode;Enable Input;OVP;Power Good;SCP;UVP
Package Type WQFN3x3-20

Features

  • Dual-Phase PWM Controller

  • Power State Indicator
    ► 1P-CCM/2P-CCM/1P-DEM/2P-DEM

  • Two Embedded MOSFET Drivers and Embedded Switching Boot Diode

  • Support 1.8V PWM-VID Interface

  • External Reference Input Control

  • PWM-VID Dynamic Voltage Control

  • Dynamic Phase Number Control

  • Lossless RDS(ON) Current Sensing for Current Balance

  • Internal/External Soft-Start

  • Adjustable Current Limit Threshold

  • Adjustable Switching Frequency

  • UVP/OVP Protection

  • Shoot Through Protection and Short Pulse Free Technology

  • Support an Ultra-Low Output Voltage as Standby Voltage

  • Thermal Shutdown

  • Power Good Indicator (EN to PG high = 500μs)