This website stores cookies on your computer. These cookies are used to collect information about how you interact with our website and allow us to remember you. We use this information in order to improve and customize your browsing experience and for analytics and metrics about our visitors both on this website and other media. To find out more about the cookies we use, see our Cookie Statement. If you decline, your information won’t be tracked when you visit this website. A single cookie will be used in your browser to remember your preference not to be tracked. Find out more here.
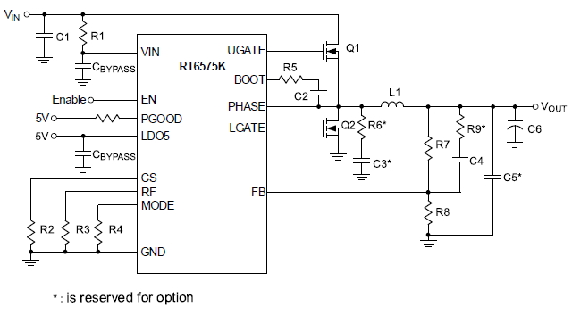
RT6575K is a single-channel step-down controller generating supply voltage for battery-powered systems. It includes a Pulse-Width Modulation (PWM) controller adjustable from 2V to 5.5V, and a fixed 5V linear regulator. The linear regulator provides up to 100mA output current. Other features include on-board power-up sequencing, a power-good output, internal soft-start, and soft-discharge output that prevents negative voltage during shutdown.A constant current ripple PWM control scheme operates without sense resistors and provides 100ns response to load transient. For maximizing power efficiency, the RT6575K automatically switches to the diode-emulation mode in light load applications. The RT6575K is available in the VQFN-16L 3x3 package.
CCRCOT Control with 100ns Load Step Response
PWM Maximum Duty Ratio > 98%
5V to 25V Input Voltage Range
2V to 5.5V Output Voltage Range
5V LDO with 100mA Output Current
Two Selectable Frequency Settings
Internal Soft-Start and Soft-Discharge
4700ppm/°C RDS(ON) Current Sensing
Independent Switcher Enable Control
Built-in OVP/UVP/OCP/OTP
Non-Latch UVLO
Power Good Indicator
RoHS Compliant and Halogen Free
Subscribe to receive the latest product news. (Login required)
.
Please check your email box and click validation url.