loading

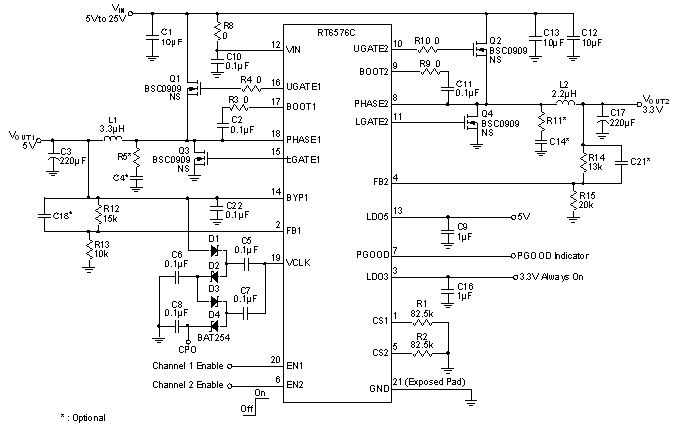
The RT6576C/D is a dual-channel step-down controller generating supply voltages for battery-powered systems. It includes two Pulse-Width Modulation (PWM) controllers adjustable from 2V to 5.5V, and two fixed 5V/3.3V linear regulators. Each linear regulator provides up to 100mA output current and 3.3V linear regulator provides 1% accuracy under 35mA. The RT6576C/D has an oscillator output to drive the external charge pump application. Other features include on-board power-up sequencing, a power-good output, internal soft-start, and soft-discharge output that prevents negative voltage during shutdown.

A constant current ripple PWM control scheme operates without sense resistors and provides 100ns response to load transient. For maximizing power efficiency, the RT6576C/D automatically switches to the diode-emulation mode in light load applications. To eliminate noise in audio applications, an audio-skipping mode is included, which maintains the switching frequency above 25kHz. The RT6576C/D is available in the WQFN-20L 3x3 package.

Applications

  • Notebook and Sub-Notebook Computers
  • System Power Supplies
  • 2-Cell to 4-Cell Li+ Battery-Powered Devices
Key Spec.
RT6576C RT6576D
Status Active Active
Vin (min) (V) 5 5
Vin (max) (V) 25 25
Vout (min) (V) 2 2
Vout (max) (V) 5.5 5.5
Output Adj. Method Resistor Resistor
Accuracy (+/- %) 1 1
Freq (typ) (kHz) 300;355 300;355
Iq (typ) (mA) 0.42 0.42
Ext Sync Yes Yes
Features Adjustable Current Limit;Built-in Bootstrap Switch;COT Control;Cycle-by-Cycle Current Limit;Enable Input;Fast Transient Response;OCP;OVP;Power Good;UVP;Ultrasonic Mode Control Adjustable Current Limit;Built-in Bootstrap Switch;COT Control;Cycle-by-Cycle Current Limit;Enable Input;Fast Transient Response;OCP;OVP;Power Good;UVP;Ultrasonic Mode Control
Package Type WQFN3x3-20 WQFN3x3-20
Outline Dimension, Footprint, Drawing Download Download
Features
  • Support Connected Standby Mode for Ultrabook
  • CCRCOT Control with 100ns Load Step Response
  • PWM Maximum Duty Ratio > 98%
  • 5V to 25V Input Voltage Range
  • Dual Adjustable Output :
    ► CH1 : 2V to 5.5V
    ► CH2 : 2V to 4V
  • 5V/3.3V LDOs with 100mA Output Current
  • 1% Accuracy on 3.3V LDO Output
  • Oscillator Driving Output for Charge Pump Application
  • Support Audio-Skipping Mode (ASM)
  • Internal Frequency Setting
    ► 300kHz/355kHz (CH1/CH2)
  • Internal Soft-Start and Soft-Discharge
  • 4700ppm/°C RDS(ON) Current Sensing
  • Independent Switcher Enable Control
  • Built-in OVP/UVP/OCP/OTP
  • Non-Latch UVLO
  • Power Good Indicator
Part NumberPackage TypePackage Qty.Free SampleDistributorStockBuy From Authorized Distributor
RT6576DGQW(2)WQFN3x3-201,500 Request Digikey 1,330 Buy
Mouser 0 Lead-Time: 14 weeks
TOP