RT8106/RT8106A

5V/12V Synchronous Buck PWM DC-DC Controller

RT8106/RT8106A
New

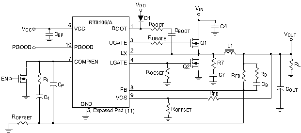
The RT8106/A is a DC/DC synchronous buck PWM controller with embedded driver support up to 12V+12V boot-strapped voltage for high efficiency power driving. The part integrates full functions of voltage regulation, power monitoring and protection into a single small footprint WDFN-10L 3x3 (Exposed Pad) package. The RT8106/A adopts a high-gain voltage mode PWM control for simple application design. An internal 0.8V reference allows the output voltage to be precisely regulated for low voltage requirement. Based on all RT8106/A features, the part provides an optimum compromise between efficiency, total B.O.M. count, and cost.

Applications

  • Graphic Card
  • Motherboard, Desktop Servers
  • IA and Telecom Equipment
  • General High Power DC/DC Regulator

Key Spec.

RT8106 RT8106A
Status EOL NRND
Vs (typ) (V) 12;5 12;5
Vin (min) (V) 3.3 5
Vin (max) (V) 12 12
Vout (min) (V) 0.8 0.8
Vout (max) (V) 5 5
Output Adj. Method Resistor Resistor
Accuracy (+/- %) 0.8 0.8
Freq (typ) (kHz) 300 600
Iq (typ) (mA) 4 4
Ext Sync No No
Features Force PWM;OCP;OVP;Power Good;SCP;UVP;Voltage Mode Control Force PWM;OCP;OVP;Power Good;SCP;UVP;Voltage Mode Control
Package Type WDFN3x3-10 WDFN3x3-10

Features

  • Single 5 to 12V Bias Supply

  • Drive All Low Cost N-MOSFETs

  • Support High Current Application up to 30A

  • High-Gain Voltage Mode PWM Control

  • 300kHz/600kHz Fixed Frequency Oscillator

  • Fast Transient Response :
    ► High-Speed EA Amplifier
    ► 0 to 85% Duty Ratio
    ► External Compensation in The Control Loop

  • Internal Soft-Start

  • Adaptive Non-Overlapping Gate Driver

  • Over Current Fault Monitor on low side MOSFET

  • RoHS Compliant and 100% Lead (Pb)-Free