RT8110B

Compact Wide Input Range Synchronous Buck DC/DC PWM Controller

RT8110B
New

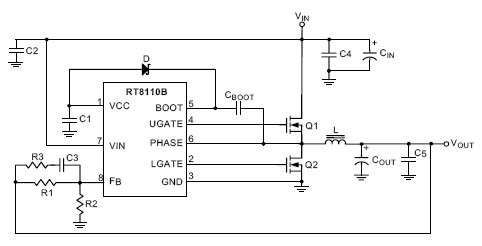
The RT8110B is a compact fixed-frequency PWM controller with integrated MOSFET drivers for single power rail synchronous single-phase buck converter. This part features an internal regulator that allows wide input voltage range operation. The RT8110B utilizes voltage-mode control with internal compensation to simplify the converter design. An internal 0.8V reference voltage allows low output voltage application. The switching frequency is fixed at 400kHz to reduce the external passive component size to save board space. The RT8110B provides under voltage protection, current limit, over current protection and over temperature protection. The low-side MOSFET RDS(ON) is used to sense the inductor current for over current protection.

Applications

  • Set-top Box Power Supplies
  • PC Subsystem Power Supplies
  • Cable Modems, DSL Modems
  • DSP and Core Communication Processor Power Supplies
  • Memory Power Supplies
  • Personal Computer Peripherals
  • Industrial Power Supplies
  • Low Voltage Distributed Power Supplies

Key Spec.

RT8110B
Status Last Time Buy
Vs (typ) (V) 5
Vin (min) (V) 10
Vin (max) (V) 28
Vout (min) (V) 0.8
Vout (max) (V) 5
Output Adj. Method Resistor
Accuracy (+/- %) 2
Freq (typ) (kHz) 400
Iq (typ) (mA) 3
Ext Sync No
Features Force PWM;OCP;SCP;UVP;Voltage Mode Control
Package Type TSOT-28

Features

  • 10V to 28V Wide Input Voltage Range

  • 0.8V Internal Reference

  • Internal Soft Start

  • High DC Gain Voltage Mode PWM Control

  • Fixed 400kHz Switching Frequency

  • Fast Transient Response

  • Fully Dynamic 0 to 80% Duty Cycle

  • Over Current Protection

  • Under Voltage Protection

  • Over Temperature Protection

  • Tiny Package TSOT-23-8

  • RoHS Compliant and Halogen Free

RT8110BGJ8
Package Type:TSOT-28