This website stores cookies on your computer. These cookies are used to collect information about how you interact with our website and allow us to remember you. We use this information in order to improve and customize your browsing experience and for analytics and metrics about our visitors both on this website and other media. To find out more about the cookies we use, see our Cookie Statement. If you decline, your information won’t be tracked when you visit this website. A single cookie will be used in your browser to remember your preference not to be tracked. Find out more here.
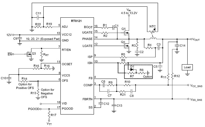
RT8121 is a single phase PWM buck controller with one integrated MOSFET driver for advanced microprocessor application as VR12 VCCIO power. This controller maintains the same features as the multi-phase product family, but reduces the output to one phase for lower current systems. Features of this controller include adjustable operation frequency, power good indication, external error-amp compensation, over voltage protection, over current protection, externally adjustable offset voltage, load transient enhancement (quick response), and enable/shutdown control to achieve optimal power management solution for various applications. The RT8121 comes in the WQFN-20L 3x3 package.
Single Phase Power Conversion
One Embedded MOSFET Driver with Internal Bootstrap Diode
1-bit VID Table for VR12 VCCIO
Continuous Differential Inductor DCR Current Sense
Adjustable Soft-Start
Adjustable Frequency Typically at 200kHz
Power Good Indication
Adjustable Over Current Protection
Over Voltage Protection
Over Temperature Protection
Small 20-Lead WQFN Package
RoHS Compliant and Halogen Free
Subscribe to receive the latest product news. (Login required)
.
Please check your email box and click validation url.