loading

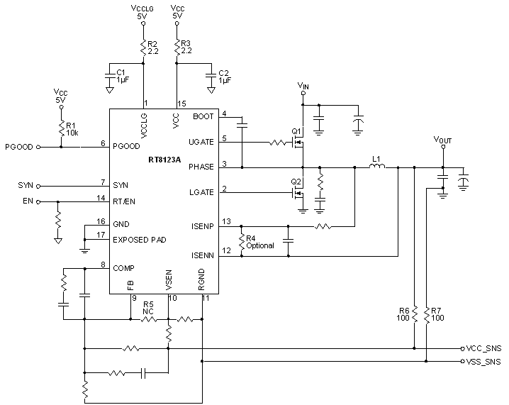
The RT8123A is a high efficiency single phase synchronous buck DC/DC controller with 5V/12V supply voltage. At light load condition, the IC automatically operates in the pulse skip mode to reduce switching frequency so as to improve conversion efficiency. As the load current increases, the RT8123A leaves the pulse skip mode and operates in the continuous conduction mode with fixed-frequency PWM.

The RT8123A has embedded MOSFET gate driver with high driving capability, supporting driving voltage up to 12V for high output current application. Other features include power good indication, external error-amp compensation, over voltage protection, over current protection, enable/disable control and internal Soft-Start. With the above functions, the IC provides customers a cost-effective solution for high efficiency power conversion. The RT8123A is available in a WQFN-16L 3x3 package.

Applications

  • Memory and Termination Supply
  • Subsystem Power Supply (MCH, IOCH, PCI)
  • CPU and DSP Power Supply
  • Distributed Power Supply
  • General DC/DC Converter
Key Spec.
RT8123A
Status Active
Vs (typ) (V) 12;5
Vin (min) (V) 1.5
Vin (max) (V) 19
Vout (min) (V) 0.8
Vout (max) (V) 5
Output Adj. Method Resistor
Accuracy (+/- %) 0.5
Freq (typ) (kHz) 200
Freq (min) (kHz) 100
Freq (max) (kHz) 1000
Iq (typ) (mA) 3.5
Ext Sync Yes
Features Enable Input;External Synchronization;Force PWM;OCP;OVP;Power Good;SCP;UVP;Voltage Mode Control
Package Type WQFN3x3-16
Outline Dimension, Footprint, Drawing Download
Features
  • High Performance Operational Error Amplifier
  • Internal Soft-Start/Stop
  • ±0.5% Internal Voltage Accuracy, 0.8V Voltage Reference
  • OCP accuracy, Four Re-entry Times Before Latch
  • "Lossless" Differential Inductor Current Sensing
  • Internal High Precision Current Sensing Amplifier
  • Oscillator Frequency Range of 100kHz - 1000kHz
  • 20ns Adaptive FET Non-Overlap Time of Internal Gate Driver
  • 5V to 12V Operation
  • Support VIN from 1.5V to 19V
  • VOUT from 0.8V to 3.3V (5V with 12 VCC)
  • Chip Enable Through RT/EN pin
  • Latched Over Voltage Protection (OVP)
  • Internally Fixed OCP Threshold
  • Guaranteed Startup Into Pre-Charged Loads
  • Thermally Compensated Current Monitoring
  • Thermal Shutdown Protection
  • Integrated MOSFET Drivers
  • Integrated BOOST Diode with Internal RBST = 2.2Ω
  • Automatic Power Saving Mode to Maximize Efficiency During Light Load Operation
  • Sync Function
  • Remote Ground Sensing
Part NumberPackage TypePackage Qty.Free SampleDistributorStockBuy From Authorized Distributor
RT8123AGQWWQFN3x3-161,500 Request Digikey 1,500 Buy
Mouser 1,498 Buy
TOP