RT8204A

Single Synchronous Buck with LDO Controller

RT8204A
New

The RT8204A PWM controller provides the high efficiency, excellent transient response, and high DC output accuracy needed for stepping down high voltage batteries to generate low voltage CPU core, I/O, and chipset RAM supplies in notebook computers.
The constant-on-time PWM control scheme handles wide input/output voltage ratios with ease and provides 100ns "instant-on" response to load transients while maintaining a relatively constant switching frequency.
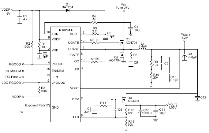
The RT8204A achieves high efficiency at a reduced cost by eliminating the current sense resistor found in traditional current mode PWMs. Efficiency is further enhanced by its ability to drive very large synchronous rectifier MOSFETs. The buck conversion allows this device to directly step down high voltage batteries for the highest possible efficiency. The RT8204A is intended for CPU core, chipset, DRAM, or other low voltage supplies as low as 0.75V.
A built-in LDO controller can drive an external N-MOSFET to provide a second output voltage from PWM output or other power source. The RT8204A can provide adjustable voltage down to 0.75V and maximum output voltage is depended on the selected MOSFET. The internal 0.75V reference voltage with ±1.5% accuracy provides tight regulation for the output voltage. The independent enable control, open drain power good indicator, under-voltage protection and soft start make RT8204A to power the system friendly. The RT8204A is available in WQFN-16L 3x3 package.

Applications

  • Notebook Computers
  • CPU Core Supply
  • Chipset/RAM Supply as Low as 0.75V

Key Spec.

RT8204A
Status NRND
Vs (typ) (V) 5
Vin (min) (V) 3
Vin (max) (V) 26
Vout (min) (V) 0.75
Vout (max) (V) 3.3
Output Adj. Method Resistor
Accuracy (+/- %) 1
Freq (typ) (kHz) 300
Freq (min) (kHz) 200
Freq (max) (kHz) 600
Iq (typ) (mA) 0.34
Ext Sync No
Features Adjustable Current Limit;Adjustable Frequency;COT Control;Cycle-by-Cycle Current Limit;Diode Emulation Mode;Enable Input;OVP;Power Good;SCP;Selectable (PSM or PWM);UVP
Package Type WQFN3x3-16

Features

  • PWM Controller
    Ultra-High Efficiency
    Resistor Programmable Current Limit by Low Side RDS(ON) Sense (Lossless Limit) or Sense Resistor (High Accuracy)
    Quick Load Step Response within 100ns
    1% VOUT Accuracy Over Line and Load
    Adjustable 0.75V to 3.3V Output Range
    3V to 26V Battery Input Range
    Resistor Programmable Frequency
    Over/Under Voltage Protection
    2 Steps Current Limit During Soft-Start
    Drives Large Synchronous-Rectifier FETs
    Power Good Indicator

  • LDO Controller
    1.5% Accuracy Over Line and Load
    Adjustabe Output Voltage down to 0.75V
    Independent Enable and Power Good Indicator
    Drive N-MOSFETs within Rail to Rail Controller Voltage
    MLCC and POSCAP Stable

  • RoHS Compliant and 100% Lead (Pb)-Free

Datasheet

Datasheet