RT8237F

High Efficiency Single Synchronous Buck PWM Controller

RT8237F
New

The RT8237F PWM controller provides high efficiency, excellent transient response, and high DC output accuracy needed for stepping down high voltage batteries to generate low voltage CPU core, I/O, and chipset RAM supplies in notebook computers.

The constant on-time PWM control scheme handles wide input/output voltage ratios with ease and provides 100ns "instant-on" response to load transients while maintaining a relatively constant switching frequency.

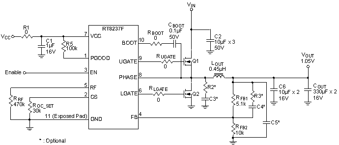
The RT8237F achieves high efficiency at a reduced cost by eliminating the current sense resistor found in traditional current mode PWMs. Efficiency is further enhanced by its ability to drive very large synchronous rectifier MOSFETs and enter diode emulation mode at light load condition. The Buck conversion allows this device to directly step down high voltage batteries at the highest possible efficiency. The pre-set frequency selections minimize design effort required for new designs. The RT8237F is intended for CPU core, chipset, DRAM, or other low voltage supplies as low as 0.7V. The RT8237F is available in the WDFN-10L 3x3 package.

Applications

  • Notebook Computers
  • CPU Core Supply
  • Chipset/RAM Supply as Low as 0.7V
  • Generic DC/DC Power Regulator

Key Spec.

RT8237F
Status Active
Vs (typ) (V) 5
Vin (min) (V) 4.5
Vin (max) (V) 26
Vout (min) (V) 0.7
Vout (max) (V) 3.3
Output Adj. Method Resistor
Accuracy (+/- %) 0.5
Freq (typ) (kHz) 340
Freq (min) (kHz) 290
Freq (max) (kHz) 430
Iq (typ) (mA) 0.5
Ext Sync No
Features Adjustable Current Limit;Adjustable Frequency;Built-in Bootstrap Switch;COT Control;Cycle-by-Cycle Current Limit;Diode Emulation Mode;Enable Input;Fast Transient Response;Force PWM;OCP;OVP;PSM;Power Good;Selectable (PSM or PWM);UVP
Package Type WDFN3x3-10

Features

  • Wide Input Voltage Range : 4.5V to 26V

  • Output Voltage Range : 0.7V to 3.3V

  • Built-in 0.5% 0.7V Reference Voltage

  • Quick Load-Step Response within 100ns

  • 4700ppm/°C Current Source for Current Limit RDS(ON)

  • Adjustable Current Limit with Low Side MOSFET

  • 4 Selectable Frequency Setting

  • Soft-Start Control

  • Drives Large Synchronous-Rectifier FETs

  • Integrated Boot Switch

  • Built-in OVP/OCP/UVP

  • Thermal Shutdown

  • Power Good Indicator

  • RoHS Compliant and Halogen Free

RT8237FZQW
Package Type:WDFN3x3-10