This website stores cookies on your computer. These cookies are used to collect information about how you interact with our website and allow us to remember you. We use this information in order to improve and customize your browsing experience and for analytics and metrics about our visitors both on this website and other media. To find out more about the cookies we use, see our Cookie Statement. If you decline, your information won’t be tracked when you visit this website. A single cookie will be used in your browser to remember your preference not to be tracked. Find out more here.
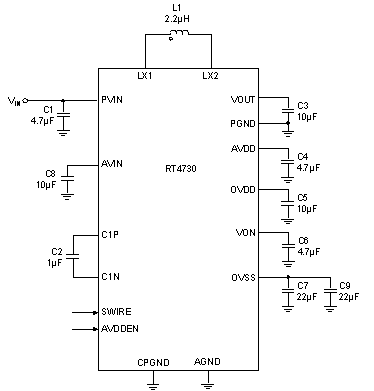
The RT4730 is a highly integrated power solution with Buck-Boost, and inverting charge pump to generate positive and negative output voltage. The output voltages can be adjusted with by SWIRE interface protocols. With its input voltage range of 2.9V to 5.2V, the RT4730 is optimized for products powered by single-cell batteries and symmetrical output currents up to 50mA. The RT4730 is available in the WL-CSP-16B 2.34x2.34 (BSC) package.
Input Voltage Range : 2.9V to 5.2V
Positive Output Voltage AVDD : 3.3V
Positive Output Voltage OVDD Range : 2.8V to 4V (Default is 3.3V ±1%)
Negative Output Voltage OVSS Range : -0.6V to -4V (Default is -3.3V ±1%)
Excellent Line/Load Regulation
Excellent Line/Load Transient
Advanced Power-Save Mode for Light-Load Efficiency
Low Output Ripple Voltage
Built-in Internal Soft-Start
True Output Load Disconnect From Input
UVLO, SCP, OCP, OTP, OVP Protection
Shutdown Current : Typ. 0.1μA
Subscribe to receive the latest product news. (Login required)
.
Please check your email box and click validation url.