loading

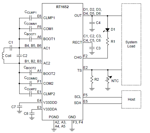
The RT1652 is a wireless power receiver compliant with WPC Low Power v1.2 standard. The RT1652 integrates a synchronous full-bridge rectifier, a low dropout regulator, and a logic controller for control and communication. The device receives AC power from a WPC compatible wireless transmitter and provides output power up to 5W, which could be used as a power supply for a charger of mobile or consumer devices. The RT1652 output can also connect to Li+ battery directly, the direct charge mode features on running battery charger profile (PreCharge/CC/CV), to simplify the charging function design and improve the overall charging efficiency.

The logic controller can support bi-direction channel communication including amplitude shift keying (ASK) modulation for power signal to the transmitter. The RT1652 provides Foreign Object Detection (FOD) function to meet the requirement after WPC V1.2. It communicates with the transmitter for the received power to determine if a foreign object is present within the magnetic interface. This provides a higher level of safety.

The RT1652 provides a programmable dynamic rectifier voltage control function to improve power efficiency, a programmable power management control for maximum power delivery, a programmable current limit for suitable load setting, a programmable temperature setting with external NTC for thermoregulation, and proper protection functions such as UVLO, OVP, and OTP.

Applications

  • Cell Phones, Smart Phones, and Headsets
  • Wireless Power Embedded Battery Packs
  • Portable Media Players
  • Hand-held Devices
  • Wearable Devices
Key Spec.
RT1652
Status NRND
Vrect (min) (V) 2.7
Vrect (max) (V) 14.5
Vout (min) (V) 4.95
Vout (max) (V) 5.05
Iout (max) (A) 1
Power Rating (W) 5
Battery Charging Function Yes
ComplianceVer WPC 1.3
Features Adjustable Current Limit;I2C;MTP;OCP;OVP;Power Good
Package Type WL-CSP2.8x2.6-36(BSC)
Outline Dimension, Footprint, Drawing Download
Features
  • Wireless Power Receiver Compliant
    ► WPC qi V1.3
  • Battery Charger
    ► Programmable 3V to 12V Out Regulation Voltage
  • Integrated Synchronous Rectifier Switch
    ► Support Output Power Up to 5W
    ► High Rectifier Efficiency Up to 96%
    ► High System Efficiency Up to 80%
    ► Programmable Loading for Synchronous Rectifier Operation
  • Programmable Dynamic Rectifier Voltage Control for Optimized Transient Response and Power Efficiency
  • Highly Accurate Received Power Calculation for FOD Function
    ► 12-bit ADC for Voltage/Current Measurement
    ► Coil Power Loss Modeling for Optimized Compensation
    ► Adaptive Power Offset Compensation
  • Embedded Logic Controller
    ► 272B MTP for Programmable
  • Support Bi-direction Channel Communication
    ► ASK Modulation for Power Signal to Wireless Power Transmitter
  • Programmable Temperature Control
  • Programmable Charge Status Packet (0x05)
  • Support Alignment with Transmitter
  • Support Enable, Charge Complete and Fault Control Inputs
  • Receiver Controlled EPT Packet
  • Over-Current Limit
  • Over-Voltage Protection
  • Thermal Shutdown
  • CSP 2.8mm x 2.6mm 36B (Pitch = 0.4mm)
  • Low Profile (0.5mm Max.)
TOP