This website stores cookies on your computer. These cookies are used to collect information about how you interact with our website and allow us to remember you. We use this information in order to improve and customize your browsing experience and for analytics and metrics about our visitors both on this website and other media. To find out more about the cookies we use, see our Cookie Statement. If you decline, your information won’t be tracked when you visit this website. A single cookie will be used in your browser to remember your preference not to be tracked. Find out more here.
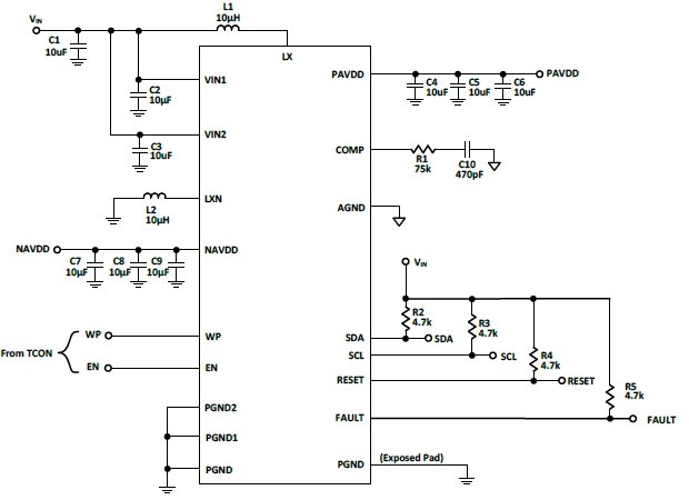
The RTQ6752-QT is an I2C interface programmable power management IC. The IC includes two synchronous boost converters for PAVDD, one synchronous NAVDD buck-boost, with 8-bit Calibrator and one RESET voltage detector. With available in a WET-WQFN-20L 5x5 package, this device is suitable for automotive TFT-LCD panel. The IC can operate from 2.5V to 5.5V input voltages. High switching frequency operation prevent that the switching noise to interfere AM band. Current-limit functions are provided for all internal- switch converters, and output-fault shutdown protects all converters against output-fault conditions, and output the FAULT signal to communicate with automotive computer. Programmable soft-start functions for all output voltage to limit input inrush current during startup.
2.5V to 5.5V Input Supply Voltage
I2C Interface
Power-on and Power-off Sequence Free
PAVDD Programmable Output Voltage 5V to 7.3V
PAVDD Output Current Capability up to 200mA
NAVDD Programmable Output Voltage -5V to -7.3V
NAVDD Output Current Capability up to 200mA
Outputs Power-off Discharge Function
Programmable Voltage Detector
AEC-Q100 Grade 2 Qualified
Built in UVLO, UVP, OVP, SCP and OTP Protection
Subscribe to receive the latest product news. (Login required)
.
Please check your email box and click validation url.