loading

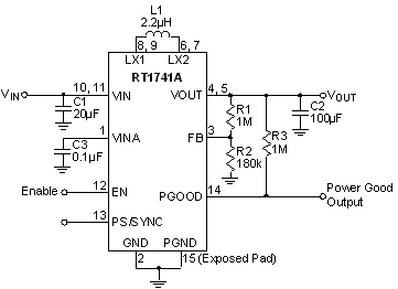
The RT1741A is a high efficiency single inductor Buck-Boost Converter which can operate with wide input voltage such as battery which is higher or lower than the output voltage and it can supply the load current up to 4A. The maximum peak current in the switches is limited to a typical value of 4.5A.

The RT1741A feedback loop is internally compensated for both Buck and Boost operation and it provides seamless transition between Buck and Boost modes and optimal transient response. The RT1741A operates at 2.4MHz typical switching frequency in full synchronous operation.

The RT1741A operates in Pulse Skipped Modulation (PSM) mode for increasing efficiency during low power RF transmission modes. The Power Save Mode can be disabled, forcing the RT1741A to operate at a fixed switching frequency operation at 2.4MHz. The RT1741A can also be synchronized with external frequency from 2.2MHz to 2.6MHz. The output voltage is programmable using an external resistor divider.

Applications

  • Cellular Phones
  • Portable Hard Disk Drives
  • PDAs
Key Spec.
RT1741A
Status Active
Vin (min) (V) 1.8
Vin (max) (V) 5.5
Vout (min) (V) 1.8
Vout (max) (V) 5.5
Iout (max) (A) 3
Current Limit (typ) (A) 4.5
Freq (typ) (kHz) 2400
Freq (min) (kHz) 2200
Freq (max) (kHz) 2600
Ron_HS (typ) (mOhm) 50
Ron_LS (typ) (mOhm) 50
Iq (typ) (mA) 0.02
Features OCP;OVP;UVP
Package Type WDFN4x3-14A
Outline Dimension, Footprint, Drawing Download
Features
  • Operates from a Single Li-ion Cell : 1.8V to 5.5V
  • Adjustable Output Voltage : 1.8V to 5.5V
  • 3A Maximum Load Capability for VIN > 3.6V,
    VOUT = 3.3V
  • Power Save Mode (PSM) for Improving Low Output Power Efficiency
  • Fixed Frequency Operation at 2.4MHz and Synchronization Possible from 2.2MHz to 2.6MHz
  • Up to 96% Efficiency
  • Input Current Limit
  • Internal Compensation
  • RoHS Compliant and Halogen Free
TOP